大家好,又见面了,我是你们的朋友全栈君。
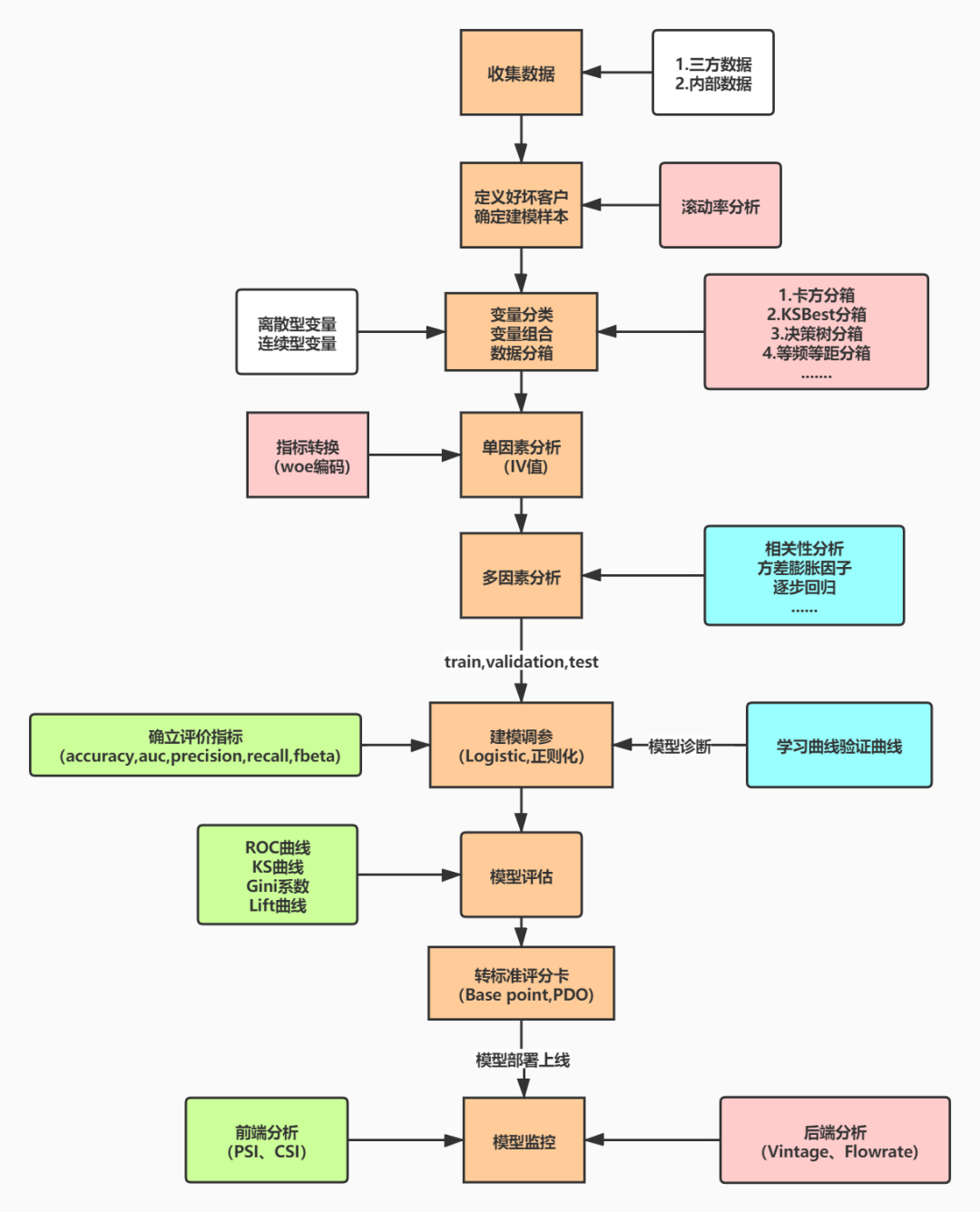
本篇我们对开发金融风控模型做一个总结,先给出流程图:

建立模型,当然需要数据,金融风控的数据一般来源于内部与外部,内部是在公司业务系统内已有的,外部主要靠采购三方数据扩展。三方数据的采集标准可参考文章:
风控模型的目标是对客户的好坏程度进行概率预测,转化为模型术语,就是分类问题。首先需要确认好坏客户的标准,通过滚动率分析可以给出量化标准。通过逻辑回归对该分类问题进行建模。
有了样本与目标变量,我们根据证据权重(woe)修正对客户先验认知的增量,对变量进行分箱,提高模型的可解释性与鲁棒性,基于IV值筛选指标
进行IV值筛选后的变量,对woe转换后的数据做多因素分析,要考虑模型建立后的多重共线性问题。一般可以通过方差膨胀因子和逐步回归检测
到了这一步,特征工程已经全部做好。下一步就是模型建立,在建立模型前需要根据数据质量与业务要求确立好模型的评价指标,调参过程用学习曲线与验证曲线去搜索最佳的超参数,防止模型过拟合。模型建立好后用测试集数据对模型进行评估测算,并且转化为标准评分。
最后在模型上线后,需要紧密监控其数据表现
发布者:全栈程序员-站长,转载请注明出处:https://javaforall.net/139683.html原文链接:https://javaforall.net
