最近几个月,随着ChatGPT的现象级表现,大模型如雨后春笋般涌现。而模型推理是抽象的算法模型触达具体的实际业务的最后一公里。
但是在这个环节中,仍然还有很多已经是大家共识的痛点和诉求,比如:
- 任何线上产品的用户体验都与服务的响应时长成反比,复杂的模型如何极致地压缩请求时延?
- 模型推理通常是资源常驻型服务,如何通过提升服务单机性能从而增加QPS,同时大幅降低资源成本?
- 端-边-云是现在模型服务发展的必然趋势,如何让离线训练的模型“瘦身塑形”从而在更多设备上快速部署使用?
因此,模型推理的加速优化成为了AI界的重要研究领域。
本文给大家分享大模型推理加速引擎FasterTransformer的基本使用。


NVIDIA FasterTransformer (FT) 是一个用于实现基于Transformer的神经网络推理的加速引擎。 它包含Transformer块的高度优化版本的实现,其中包含编码器和解码器部分。使用此模块,您可以运行编码器-解码器架构模型(如:T5)、仅编码器架构模型(如:BERT)和仅解码器架构模型(如: GPT)的推理。
FT框架是用C++/CUDA编写的,依赖于高度优化的 cuBLAS、cuBLASLt 和 cuSPARSELt 库,这使您可以在 GPU 上进行快速的 Transformer 推理。
与NVIDIA TensorRT等其他编译器相比,FT 的最大特点是它支持以分布式方式进行 Transformer 大模型推理。
下图显示了如何使用张量并行 (TP) 和流水线并行 (PP) 技术将基于Transformer架构的神经网络拆分到多个 GPU 和节点上。
- 当每个张量被分成多个块时,就会发生张量并行,并且张量的每个块都可以放置在单独的 GPU 上。在计算过程中,每个块在不同的 GPU 上单独并行处理;最后,可以通过组合来自多个 GPU 的结果来计算最终张量。
- 当模型被深度拆分,并将不同的完整层放置到不同的 GPU/节点上时,就会发生流水线并行。


在底层,节点间或节点内通信依赖于 MPI 、 NVIDIA NCCL、Gloo等。因此,使用FasterTransformer,您可以在多个 GPU 上以张量并行运行大型Transformer,以减少计算延迟。同时,TP 和 PP 可以结合在一起,在多 GPU 节点环境中运行具有数十亿、数万亿个参数的大型 Transformer 模型。
除了使用 C ++ 作为后端部署,FasterTransformer 还集成了 TensorFlow(使用 TensorFlow op)、PyTorch (使用 Pytorch op)和 Triton作为后端框架进行部署。当前,TensorFlow op 仅支持单 GPU,而 PyTorch op 和 Triton 后端都支持多 GPU 和多节点。
目前,FT 支持了 Megatron-LM GPT-3、GPT-J、BERT、ViT、Swin Transformer、Longformer、T5 和 XLNet 等模型。您可以在 GitHub 上的 FasterTransformer库中查看最新的支持矩阵。
FT 适用于计算能力 >= 7.0 的 GPU,例如 V100、A10、A100 等。
下图展示了 GPT-J 6B 参数的模型推断加速比较:



随着ChatGPT的爆火,大语言模型(LLM)得到了空前的关注。模型需要哪些核心技术,有没有代码实践教程?针对这些问题,推荐大家学习深蓝学院的《生成式预训练语言模型:理论与实战》课程,课程注重理论思想与代码实践相结合,最终带你从0到1制作自己的mini-ChatGPT。
与深度学习训练的通用框架相比,FT 使您能够获得更快的推理流水线以及基于 Transformer 的神经网络具有更低的延迟和更高的吞吐量。 FT 对 GPT-3 和其他大型Transformer模型进行的一些优化技术包括:
- 层融合(Layer fusion)
这是预处理阶段的一组技术,将多层神经网络组合成一个单一的神经网络,将使用一个单一的核(kernel)进行计算。 这种技术减少了数据传输并增加了数学密度,从而加速了推理阶段的计算。 例如, multi-head attention 块中的所有操作都可以合并到一个核(kernel)中。
- 自回归模型的推理优化(激活缓存)
为了防止通过Transformer重新计算每个新 token 生成器的先前键和值,FT 分配了一个缓冲区来在每一步存储它们。
虽然需要一些额外的内存使用,但 FT 可以节省重新计算的成本。该过程如下图所示。相同的缓存机制用于 NN 的多个部分。



- 内存优化
与 BERT 等传统模型不同,大型 Transformer 模型具有多达数万亿个参数,占用数百 GB 存储空间。即使我们以半精度存储模型,GPT-3 175b 也需要 350 GB。因此有必要减少其他部分的内存使用。
例如,在 FasterTransformer 中,我们在不同的解码器层重用了激活/输出的内存缓冲(buffer)。由于 GPT-3 中的层数为 96,因此我们只需要 1/96 的内存量用于激活。
- 使用 MPI 和 NCCL 实现节点间/节点内通信并支持模型并行
FasterTransormer 同时提供张量并行和流水线并行。 对于张量并行,FasterTransformer 遵循了 Megatron 的思想。 对于自注意力块和前馈网络块,FT 按行拆分第一个矩阵的权重,并按列拆分第二个矩阵的权重。 通过优化,FT 可以将每个 Transformer 块的归约(reduction)操作减少到两次。
对于流水线并行,FasterTransformer 将整批请求拆分为多个微批,隐藏了通信的空泡(bubble)。 FasterTransformer 会针对不同情况自动调整微批量大小。
- MatMul 核自动调整(GEMM 自动调整)
矩阵乘法是基于Transformer的神经网络中最主要和繁重的操作。 FT 使用来自 CuBLAS 和 CuTLASS 库的功能来执行这些类型的操作。 重要的是要知道 MatMul 操作可以在“硬件”级别使用不同的底层(low-level)算法以数十种不同的方式执行。
[GemmBatchedEx](https://docs.nvidia.com/cuda/cublas/index.html#cublas-GemmBatchedEx) 函数实现了 MatMul 操作,并以cublasGemmAlgo_t作为输入参数。 使用此参数,您可以选择不同的底层算法进行操作。
FasterTransformer 库使用此参数对所有底层算法进行实时基准测试,并为模型的参数和您的输入数据(注意层的大小、注意头的数量、隐藏层的大小)选择最佳的一个。 此外,FT 对网络的某些部分使用硬件加速的底层函数,例如: __expf、__shfl_xor_sync。
- 低精度推理
FT 的核(kernels)支持使用 fp16 和 int8 等低精度输入数据进行推理。 由于较少的数据传输量和所需的内存,这两种机制都会加速。 同时,int8 和 fp16 计算可以在特殊硬件上执行,例如:Tensor Core(适用于从 Volta 开始的所有 GPU 架构)和即将推出的 Hopper GPU 中的Transformer引擎。
除此之外还有快速的 C++ BeamSearch 实现、当模型的权重部分分配到八个 GPU 之间时,针对 TensorParallelism 8 模式优化的 all-reduce。
上面简述了FasterTransformer,下面将演示针对 Bloom 模型以 PyTorch 作为后端使用FasterTransformer。
下文将会使用BLOOM模型进行演示,而 BLOOM 是一个利用 ALiBi(用于添加位置嵌入) 的 GPT 模型的变体,因此,本文先简要介绍一下 GPT 的相关工作。GPT是仅解码器架构模型的一种变体,没有编码器模块,使用GeLU作为激活。
下图展示了 FasterTransformer GPT 的工作流程。 与 BERT(仅编码器结构) 和编码器-解码器结构不同,GPT 接收一些输入 id 作为上下文,并生成相应的输出 id 作为响应。 在此工作流程中,主要瓶颈是 GptDecoderLayer(transformer块),因为当我们增加层数时,时间会线性增加。 在 GPT-3 中,GptDecoderLayer 占用了大约 95% 的总时间。



FasterTransformer 将整个工作流程分成两部分。
- 第一部分是“计算上下文(输入 ids)的 k/v 缓存”。
- 第二部分是“自回归生成输出 ids”。
这两部分的操作类似,只是SelfAttention中张量的形状不同。 因此,我们使用 2 种不同的实现来处理两种不同的情况,如下图所示。



在 DecoderSelfAttention 中,查询的序列长度始终为 1,因此我们使用自定义的 fused masked multi-head attention kernel 来处理。 另一方面,ContextSelfAttention 中查询的序列长度是最大输入长度,因此我们使用 cuBLAS 来利用tensor core。
以下的示例演示了如何运行多 GPU 和多节点的 GPT 模型。
- examples/cpp/http://multi_gpu_gpt_example.cc:它使用MPI来组织所有的GPU。
- examples/cpp/http://multi_gpu_gpt_triton_example.cc:它在节点内使用线程,在节点间使用 MPI。 此示例还演示了如何使用基于 FasterTransformer 的 Triton 后端 API 来运行 GPT 模型。
- examples/pytorch/gpt/multi_gpu_gpt_example.py:这个例子和examples/cpp/http://multi_gpu_gpt_example.cc类似,但是通过PyTorch OP封装了FasterTransformer的实例。
总之,运行 GPT 模型的工作流程是:
- 通过 MPI 或线程初始化 NCCL 通信并设置张量并行和流水线并行的ranks
- 按张量并行、流水线并行和其他模型超参数的ranks加载权重。
- 通过张量并行、流水线并行和其他模型超参数的ranks创建ParalelGpt实例。
- 接收来自客户端的请求并将请求转换为 ParallelGpt 的输入张量格式。
- 运行forward
- 将 ParallelGpt 的输出张量转换为客户端的响应并返回响应。
在C++示例代码中,我们跳过第4步和第6步,通过examples/cpp/multi_gpu_gpt/start_ids.csv加载该请求。 在 PyTorch 示例代码中,该请求来自 PyTorch 端。 在 Triton 示例代码中,我们有从步骤 1 到步骤 6 的完整示例。
源代码放在 src/fastertransformer/models/multi_gpu_gpt/http://ParallelGpt.cc 中。其中,GPT的构造函数参数包括head_num、num_layer、tensor_para、pipeline_para等,GPT的输入参数包括input_ids、input_lengths、output_seq_len等;GPT的输出参数包括output_ids(包含 input_ids 和生成的 id)、sequence_length、output_log_probs、cum_log_probs、context_embeddings。
- 核优化:很多核都是基于已经高度优化的解码器和解码码模块的核。为了防止重新计算以前的键和值,我们将在每一步分配一个缓冲区来存储它们。 虽然它需要一些额外的内存使用,但我们可以节省重新计算的成本。
- 内存优化:与 BERT 等传统模型不同,GPT-3 有 1750 亿个参数,即使我们以半精度存储模型也需要 350 GB。 因此,我们必须减少其他部分的内存使用。 在 FasterTransformer 中,我们将重用不同解码器层的内存缓冲。 由于 GPT-3 的层数是 96,我们只需要 1/96 的内存。
- 模型并行:在GPT模型中,FasterTransormer同时提供张量并行和流水线并行。 对于张量并行,FasterTransformer 遵循了 Megatron 的思想。 对于自注意力块和前馈网络块,我们按行拆分第一个矩阵乘法的权重,按列拆分第二个矩阵乘法的权重。 通过优化,我们可以将每个transformer block的归约操作减少到 2 次,工作流程如下图所示。对于流水线并行,FasterTransformer 将整批请求拆分为多个微批并隐藏通信空泡。 FasterTransformer 会针对不同情况自动调整微批量大小。 用户可以通过修改 gpt_config.ini 文件来调整模型并行度。 我们建议在节点内使用张量并行,在节点间使用流水线并行,因为,张量并行需要更多的 NCCL 通信。


- 多框架:FasterTransformer除了c上的源代码,还提供了TensorFlow op、PyTorch op和Triton backend。 目前TensorFlow op只支持单GPU,而PyTorch op和Triton backend支持多GPU和多节点。 FasterTransformer 还提供了一个工具,可以将 Megatron 的模型拆分并转换为FasterTransformer二进制文件,以便 FasterTransformer 可以直接加载二进制文件,从而避免为模型并行而进行的额外拆分模型工作。
FasterTransformer GPT 还提供环境变量以针对特定用途进行调整。
| 名称 | 描述 | 默认值 | 可接受的值 |
|---|---|---|---|
| FMHA_ENABLE | 启用融合多头注意力核 (fp16 accumulation) | disabled | ON = enable fmha, otherwise disabled |
| CONTEXT_ATTENTION_BMM1_HALF_ACCUM | 对 qk gemm 使用 fp16 累加,并且只对未融合的多头注意力核产生影响 | fp32 accumulation | ON = fp32 accumulation, otherwise fp16 accumulation |
首先确保您具有以下组件:
- NVIDIA Docker 和 NGC 容器
- NVIDIA Pascal/Volta/Turing/Ampere 系列的 GPU
基础组件版本要求:
- CMake: 3.13及以上版本
- CUDA: 11.0及以上版本
- NCCL: 2.10及以上版本
- Python: 3.8.13
- PyTorch: 1.13.0
这些组件在 Nvidia 官方提供的 TensorFlow/PyTorch Docker 镜像中很容易获得。
推荐使用Nvidia官方提供的镜像,如: http://nvcr.io/nvidia/tensorflow:22.09-tf1-py3 、 http://nvcr.io/nvidia/pytorch:22.09-py3等,当然也可以使用Pytorch官方提供的镜像。
首先,拉取相应版本的PyTorch镜像。
docker pull nvcr.io/nvidia/pytorch:22.09-py3
镜像下载完成之后,创建容器,以便后续进行编译和构建FasterTransformer。
nvidia-docker run -dti --name bloom_faster_transformer \ --restart=always --gpus all --network=host \ --shm-size 5g \ -v /home/gdong/workspace/code:/workspace/code \ -v /home/gdong/workspace/data:/workspace/data \ -v /home/gdong/workspace/model:/workspace/model \ -v /home/gdong/workspace/output:/workspace/output \ -w /workspace \ nvcr.io/nvidia/pytorch:22.09-py3 \ bash
进入容器。
docker exec -it bloom_faster_transformer bash
下载FasterTransformer代码。
cd code git clone https://github.com/NVIDIA/FasterTransformer.git cd FasterTransformer/ git submodule init && git submodule update
进入build构建FasterTransformer。
mkdir -p build cd build
然后,执行cmake PATH命令生成 Makefile 文件。
cmake -DSM=80 -DCMAKE_BUILD_TYPE=Release -DBUILD_PYT=ON -DBUILD_MULTI_GPU=ON ..
注意:
第一点:脚本中-DMS=xx的xx表示GPU的计算能力。下表显示了常见GPU的计算能力。
| GPU | 计算能力 |
|---|---|
| P40 | 60 |
| P4 | 61 |
| V100 | 70 |
| T4 | 75 |
| A100 | 80 |
| A30 | 80 |
| A10 | 86 |
默认情况下,-DSM 设置为 70、75、80 和 86。当用户设置更多类型的 -DSM 时,需要更长的编译时间。 因此,我们建议只为您使用的设备设置 -DSM。
第二点:本文使用Pytorch作为后端,因此,脚本中添加了-DBUILD_PYT=ON配置项。这将构建 TorchScript 自定义类。 因此,请确保 PyTorch 版本大于 1.5.0。
运行过程:
-- The CXX compiler identification is GNU 9.4.0 -- The CUDA compiler identification is NVIDIA 11.8.89 -- Detecting CXX compiler ABI info -- Detecting CXX compiler ABI info - done -- Check for working CXX compiler: /usr/bin/c++ - skipped -- Detecting CXX compile features -- Detecting CXX compile features - done -- Detecting CUDA compiler ABI info -- Detecting CUDA compiler ABI info - done -- Check for working CUDA compiler: /usr/local/cuda/bin/nvcc - skipped -- Detecting CUDA compile features -- Detecting CUDA compile features - done -- Looking for C++ include pthread.h -- Looking for C++ include pthread.h - found -- Performing Test CMAKE_HAVE_LIBC_PTHREAD -- Performing Test CMAKE_HAVE_LIBC_PTHREAD - Failed -- Looking for pthread_create in pthreads -- Looking for pthread_create in pthreads - not found -- Looking for pthread_create in pthread -- Looking for pthread_create in pthread - found -- Found Threads: TRUE -- Found CUDA: /usr/local/cuda (found suitable version "11.8", minimum required is "10.2") CUDA_VERSION 11.8 is greater or equal than 11.0, enable -DENABLE_BF16 flag -- Found CUDNN: /usr/lib/x86_64-linux-gnu/libcudnn.so -- Add DBUILD_CUTLASS_MOE, requires CUTLASS. Increases compilation time -- Add DBUILD_CUTLASS_MIXED_GEMM, requires CUTLASS. Increases compilation time -- Running submodule update to fetch cutlass -- Add DBUILD_MULTI_GPU, requires MPI and NCCL -- Found MPI_CXX: /opt/hpcx/ompi/lib/libmpi.so (found version "3.1") -- Found MPI: TRUE (found version "3.1") -- Found NCCL: /usr/include -- Determining NCCL version from /usr/include/nccl.h... -- Looking for NCCL_VERSION_CODE -- Looking for NCCL_VERSION_CODE - not found -- Found NCCL (include: /usr/include, library: /usr/lib/x86_64-linux-gnu/libnccl.so.2.15.1) -- NVTX is enabled. -- Assign GPU architecture (sm=80) -- Use WMMA CMAKE_CUDA_FLAGS_RELEASE: -O3 -DNDEBUG -Xcompiler -O3 -DCUDA_PTX_FP8_F2FP_ENABLED --use_fast_math -- COMMON_HEADER_DIRS: /workspace/code/FasterTransformer;/usr/local/cuda/include;/workspace/code/FasterTransformer/3rdparty/cutlass/include;/workspace/code/FasterTransformer/src/fastertransformer/cutlass_extensions/include;/workspace/code/FasterTransformer/3rdparty/trt_fp8_fmha/src;/workspace/code/FasterTransformer/3rdparty/trt_fp8_fmha/generated -- Found CUDA: /usr/local/cuda (found version "11.8") -- Caffe2: CUDA detected: 11.8 -- Caffe2: CUDA nvcc is: /usr/local/cuda/bin/nvcc -- Caffe2: CUDA toolkit directory: /usr/local/cuda -- Caffe2: Header version is: 11.8 -- Found cuDNN: v8.6.0 (include: /usr/include, library: /usr/lib/x86_64-linux-gnu/libcudnn.so) -- /usr/local/cuda/lib64/libnvrtc.so shorthash is 672ee683 -- Added CUDA NVCC flags for: -gencode;arch=compute_80,code=sm_80 -- Found Torch: /opt/conda/lib/python3.8/site-packages/torch/lib/libtorch.so -- USE_CXX11_ABI=True -- The C compiler identification is GNU 9.4.0 -- Detecting C compiler ABI info -- Detecting C compiler ABI info - done -- Check for working C compiler: /usr/bin/cc - skipped -- Detecting C compile features -- Detecting C compile features - done -- Found Python: /opt/conda/bin/python3.8 (found version "3.8.13") found components: Interpreter -- Configuring done -- Generating done -- Build files have been written to: /workspace/code/FasterTransformer/build
之后,通过make使用12个线程去执行编译加快编译速度:
make -j12
运行过程:
[ 0%] Building CXX object src/fastertransformer/kernels/cutlass_kernels/CMakeFiles/cutlass_preprocessors.dir/cutlass_preprocessors.cc.o [ 0%] Building CXX object src/fastertransformer/utils/CMakeFiles/nvtx_utils.dir/nvtx_utils.cc.o [ 0%] Building CUDA object src/fastertransformer/kernels/CMakeFiles/layernorm_kernels.dir/layernorm_kernels.cu.o [ 0%] Building CXX object src/fastertransformer/utils/CMakeFiles/cuda_utils.dir/cuda_utils.cc.o [ 0%] Building CXX object src/fastertransformer/utils/CMakeFiles/logger.dir/logger.cc.o [ 1%] Building CXX object 3rdparty/common/CMakeFiles/cuda_driver_wrapper.dir/cudaDriverWrapper.cpp.o [ gpt 教程 1%] Building CUDA object src/fastertransformer/kernels/CMakeFiles/custom_ar_kernels.dir/custom_ar_kernels.cu.o [ 1%] Building CUDA object src/fastertransformer/kernels/CMakeFiles/add_residual_kernels.dir/add_residual_kernels.cu.o [ 1%] Building CUDA object src/fastertransformer/kernels/CMakeFiles/activation_kernels.dir/activation_kernels.cu.o [ 1%] Building CUDA object src/fastertransformer/kernels/CMakeFiles/transpose_int8_kernels.dir/transpose_int8_kernels.cu.o [ 2%] Building CUDA object src/fastertransformer/kernels/CMakeFiles/unfused_attention_kernels.dir/unfused_attention_kernels.cu.o [ 2%] Building CUDA object src/fastertransformer/kernels/CMakeFiles/bert_preprocess_kernels.dir/bert_preprocess_kernels.cu.o [ 2%] Linking CUDA device code CMakeFiles/cuda_driver_wrapper.dir/cmake_device_link.o [ 2%] Linking CXX static library ../../lib/libcuda_driver_wrapper.a [ 2%] Built target cuda_driver_wrapper ... [100%] Linking CXX executable ../../../bin/gptneox_example [100%] Built target gptj_triton_example [100%] Building CXX object examples/cpp/multi_gpu_gpt/CMakeFiles/multi_gpu_gpt_triton_example.dir/multi_gpu_gpt_triton_example.cc.o [100%] Built target gptj_example [100%] Building CXX object examples/cpp/multi_gpu_gpt/CMakeFiles/multi_gpu_gpt_interactive_example.dir/multi_gpu_gpt_interactive_example.cc.o [100%] Built target gptneox_example [100%] Linking CXX executable ../../../bin/multi_gpu_gpt_example [100%] Linking CXX executable ../../../bin/gptneox_triton_example [100%] Built target multi_gpu_gpt_example [100%] Built target gptneox_triton_example [100%] Linking CXX executable ../../../bin/multi_gpu_gpt_triton_example [100%] Linking CXX static library ../../../../lib/libth_t5.a [100%] Built target th_t5 [100%] Built target multi_gpu_gpt_triton_example [100%] Linking CXX executable ../../../bin/multi_gpu_gpt_async_example [100%] Linking CXX executable ../../../bin/multi_gpu_gpt_interactive_example [100%] Built target multi_gpu_gpt_async_example [100%] Linking CXX static library ../../../../lib/libth_parallel_gpt.a [100%] Built target th_parallel_gpt [100%] Linking CXX shared library ../../../lib/libth_transformer.so [100%] Built target multi_gpu_gpt_interactive_example [100%] Built target th_transformer
至此,构建FasterTransformer完成。
安装进行模型推理所需要的依赖包。
cd /workspace/code/FasterTransformer pip install -r examples/pytorch/gpt/requirement.txt -i https://pypi.tuna.tsinghua.edu.cn/simple --trusted-host pypi.tuna.tsinghua.edu.cn
本文使用BLOOM模型进行演示,它不需要学习位置编码,并允许模型生成比训练中使用的序列长度更长的序列。 BLOOM 也具有与 OpenAI GPT 相似的结构。因此,像 OPT 一样,FT 通过 GPT 类提供了 BLOOM 模型作为变体。用户可以使用 examples/pytorch/gpt/utils/huggingface_bloom_convert.py 将预训练的 Huggingface BLOOM 模型转换为 fastertransformer 文件格式。
我们使用bloomz-560m作为基础模型。该模型是基于bloom-560m在xP3数据集上对多任务进行了微调而得到的。
下载模型:
cd /workspace/model git lfs clone https://huggingface.co/bigscience/bloomz-560m
模型文件:
> ls -al bloomz-560m total drwxr-xr-x 4 root root 4096 Apr 25 16:50 . drwxr-xr-x 4 root root 4096 Apr 26 07:06 .. drwxr-xr-x 9 root root 4096 Apr 25 16:53 .git -rw-r--r-- 1 root root 1489 Apr 25 16:50 .gitattributes -rw-r--r-- 1 root root 24778 Apr 25 16:50 README.md -rw-r--r-- 1 root root 715 Apr 25 16:50 config.json drwxr-xr-x 4 root root 4096 Apr 25 16:50 logs -rw-r--r-- 1 root root Apr 25 16:53 model.safetensors -rw-r--r-- 1 root root Apr 25 16:53 pytorch_model.bin -rw-r--r-- 1 root root 85 Apr 25 16:50 special_tokens_map.json -rw-r--r-- 1 root root Apr 25 16:50 tokenizer.json -rw-r--r-- 1 root root 222 Apr 25 16:50 tokenizer_config.json
本文使用Lambada数据集,它是一个NLP(自然语言处理)任务中使用的数据集。它包含大量的英文句子,并要求模型去预测下一个单词,这种任务称为语言建模。Lambada数据集的特点是它的句子长度较长,并且包含更丰富的语义信息。因此,对于语言模型的评估来说是一个很好的测试数据集。
下载LAMBADA测试数据集。
cd /workspace/data wget -c https://github.com/cybertronai/bflm/raw/master/lambada_test.jsonl
数据格式如下:
{"text": "In my palm is a clear stone, and inside it is a small ivory statuette. A guardian angel.\n\n"Figured if you're going to be out at night getting hit by cars, you might as well have some backup."\n\nI look at him, feeling stunned. Like this is some sort of sign. But as I stare at Harlin, his mouth curved in a confident grin, I don't care about signs"} {"text": "Give me a minute to change and I'll meet you at the docks." She'd forced those words through her teeth.\n\n"No need to change. We won't be that long."\n\nShane gripped her arm and started leading her to the dock.\n\n"I can make it there on my own, Shane"} ... {"text": ""Only one source I know of that would be likely to cough up enough money to finance a phony sleep research facility and pay people big bucks to solve crimes in their dreams," Farrell concluded dryly.\n\n"What can I say?" Ellis unfolded his arms and widened his hands. "Your tax dollars at work."\n\nBefore Farrell could respond, Leila's voice rose from inside the house.\n\n"No insurance?" she wailed. "What do you mean you don't have any insurance"} {"text": "Helen's heart broke a little in the face of Miss Mabel's selfless courage. She thought that because she was old, her life was of less value than the others'. For all Helen knew, Miss Mabel had a lot more years to live than she did. "Not going to happen," replied Helen"} {"text": "Preston had been the last person to wear those chains, and I knew what I'd see and feel if they were slipped onto my skin-the Reaper's unending hatred of me. I'd felt enough of that emotion already in the amphitheater. I didn't want to feel anymore.\n\n"Don't put those on me," I whispered. "Please."\n\nSergei looked at me, surprised by my low, raspy please, but he put down the chains"}
为了避免在模型并行时,拆分模型的额外工作,FasterTransformer 提供了一个工具,用于将模型从不同格式拆分和转换为 FasterTransformer 二进制文件格式;然后, FasterTransformer 可以直接以二进制格式加载模型。
将Huggingface Transformer模型权重文件格式转换成FasterTransformer格式。
cd /workspace/code/FasterTransformer python examples/pytorch/gpt/utils/huggingface_bloom_convert.py \ --input-dir /workspace/model/bloomz-560m \ --output-dir /workspace/model/bloomz-560m-convert \ --data-type fp16 \ -tp 1 -v
转换过程:
python examples/pytorch/gpt/utils/huggingface_bloom_convert.py \ > --input-dir /workspace/model/bloomz-560m \ > --output-dir /workspace/model/bloomz-560m-convert \ > --data-type fp16 \ > -tp 1 -v ======================= Arguments ======================= - input_dir...........: /workspace/model/bloomz-560m - output_dir..........: /workspace/model/bloomz-560m-convert - tensor_para_size....: 1 - data_type...........: fp16 - processes...........: 1 - verbose.............: True - by_shard............: False ========================================================= loading from pytorch bin format model file num: 1 - model.wte.......................................: shape (, 1024) | saved at /workspace/model/bloomz-560m-convert/1-gpu/model.wte.bin - model.pre_decoder_layernorm.weight..............: shape (1024,) | saved at /workspace/model/bloomz-560m-convert/1-gpu/model.pre_decoder_layernorm.weight.bin - model.pre_decoder_layernorm.bias................: shape (1024,) | saved at /workspace/model/bloomz-560m-convert/1-gpu/model.pre_decoder_layernorm.bias.bin - model.layers.0.input_layernorm.weight...........: shape (1024,) | saved at /workspace/model/bloomz-560m-convert/1-gpu/model.layers.0.input_layernorm.weight.bin - model.layers.0.input_layernorm.bias.............: shape (1024,) | saved at /workspace/model/bloomz-560m-convert/1-gpu/model.layers.0.input_layernorm.bias.bin - model.layers.0.attention.query_key_value.weight.: shape (1024, 3, 1024) s | saved at /workspace/model/bloomz-560m-convert/1-gpu/model.layers.0.attention.query_key_value.weight.0.bin (0/1) - model.layers.0.attention.query_key_value.bias...: shape (3, 1024) s | saved at /workspace/model/bloomz-560m-convert/1-gpu/model.layers.0.attention.query_key_value.bias.0.bin (0/1) - model.layers.0.attention.dense.weight...........: shape (1024, 1024) s | saved at /workspace/model/bloomz-560m-convert/1-gpu/model.layers.0.attention.dense.weight.0.bin (0/1) - model.layers.0.attention.dense.bias.............: shape (1024,) | saved at /workspace/model/bloomz-560m-convert/1-gpu/model.layers.0.attention.dense.bias.bin - model.layers.0.post_attention_layernorm.weight..: shape (1024,) | saved at /workspace/model/bloomz-560m-convert/1-gpu/model.layers.0.post_attention_layernorm.weight.bin - model.layers.0.post_attention_layernorm.bias....: shape (1024,) | saved at /workspace/model/bloomz-560m-convert/1-gpu/model.layers.0.post_attention_layernorm.bias.bin - model.layers.0.mlp.dense_h_to_4h.weight.........: shape (1024, 4096) s | saved at /workspace/model/bloomz-560m-convert/1-gpu/model.layers.0.mlp.dense_h_to_4h.weight.0.bin (0/1) - model.layers.0.mlp.dense_h_to_4h.bias...........: shape (4096,) s | saved at /workspace/model/bloomz-560m-convert/1-gpu/model.layers.0.mlp.dense_h_to_4h.bias.0.bin (0/1) ... rs.22.mlp.dense_4h_to_h.bias.bin - model.layers.23.input_layernorm.weight..........: shape (1024,) | saved at /workspace/model/bloomz-560m-convert/1-gpu/model.layers.23.input_layernorm.weight.bin - model.layers.23.input_layernorm.bias............: shape (1024,) | saved at /workspace/model/bloomz-560m-convert/1-gpu/model.layers.23.input_layernorm.bias.bin - model.layers.23.attention.query_key_value.weight: shape (1024, 3, 1024) s | saved at /workspace/model/bloomz-560m-convert/1-gpu/model.layers.23.attention.query_key_value.weight.0.bin (0/1) - model.layers.23.attention.query_key_value.bias..: shape (3, 1024) s | saved at /workspace/model/bloomz-560m-convert/1-gpu/model.layers.23.attention.query_key_value.bias.0.bin (0/1) - model.layers.23.attention.dense.weight..........: shape (1024, 1024) s | saved at /workspace/model/bloomz-560m-convert/1-gpu/model.layers.23.attention.dense.weight.0.bin (0/1) - model.layers.23.attention.dense.bias............: shape (1024,) | saved at /workspace/model/bloomz-560m-convert/1-gpu/model.layers.23.attention.dense.bias.bin - model.layers.23.post_attention_layernorm.weight.: shape (1024,) | saved at /workspace/model/bloomz-560m-convert/1-gpu/model.layers.23.post_attention_layernorm.weight.bin - model.layers.23.post_attention_layernorm.bias...: shape (1024,) | saved at /workspace/model/bloomz-560m-convert/1-gpu/model.layers.23.post_attention_layernorm.bias.bin - model.layers.23.mlp.dense_h_to_4h.weight........: shape (1024, 4096) s | saved at /workspace/model/bloomz-560m-convert/1-gpu/model.layers.23.mlp.dense_h_to_4h.weight.0.bin (0/1) - model.layers.23.mlp.dense_h_to_4h.bias..........: shape (4096,) s | saved at /workspace/model/bloomz-560m-convert/1-gpu/model.layers.23.mlp.dense_h_to_4h.bias.0.bin (0/1) - model.layers.23.mlp.dense_4h_to_h.weight........: shape (4096, 1024) s | saved at /workspace/model/bloomz-560m-convert/1-gpu/model.layers.23.mlp.dense_4h_to_h.weight.0.bin (0/1) - model.layers.23.mlp.dense_4h_to_h.bias..........: shape (1024,) | saved at /workspace/model/bloomz-560m-convert/1-gpu/model.layers.23.mlp.dense_4h_to_h.bias.bin - model.final_layernorm.weight....................: shape (1024,) | saved at /workspace/model/bloomz-560m-convert/1-gpu/model.final_layernorm.weight.bin - model.final_layernorm.bias......................: shape (1024,) | saved at /workspace/model/bloomz-560m-convert/1-gpu/model.final_layernorm.bias.bin Checkpoint conversion (HF >> FT) has done (elapsed time: 17.07 sec)
转换成FasterTransformer格式后的文件如下所示:
> tree bloomz-560m-convert/ bloomz-560m-convert/ └── 1-gpu ├── config.ini ├── model.final_layernorm.bias.bin ├── model.final_layernorm.weight.bin ├── model.layers.0.attention.dense.bias.bin ├── model.layers.0.attention.dense.weight.0.bin ├── model.layers.0.attention.query_key_value.bias.0.bin ├── model.layers.0.attention.query_key_value.weight.0.bin ├── model.layers.0.input_layernorm.bias.bin ├── model.layers.0.input_layernorm.weight.bin ├── model.layers.0.mlp.dense_4h_to_h.bias.bin ├── model.layers.0.mlp.dense_4h_to_h.weight.0.bin ├── model.layers.0.mlp.dense_h_to_4h.bias.0.bin ├── model.layers.0.mlp.dense_h_to_4h.weight.0.bin ├── model.layers.0.post_attention_layernorm.bias.bin ├── model.layers.0.post_attention_layernorm.weight.bin ├── model.layers.1.attention.dense.bias.bin ... ├── model.layers.8.post_attention_layernorm.weight.bin ├── model.layers.9.attention.dense.bias.bin ├── model.layers.9.attention.dense.weight.0.bin ├── model.layers.9.attention.query_key_value.bias.0.bin ├── model.layers.9.attention.query_key_value.weight.0.bin ├── model.layers.9.input_layernorm.bias.bin ├── model.layers.9.input_layernorm.weight.bin ├── model.layers.9.mlp.dense_4h_to_h.bias.bin ├── model.layers.9.mlp.dense_4h_to_h.weight.0.bin ├── model.layers.9.mlp.dense_h_to_4h.bias.0.bin ├── model.layers.9.mlp.dense_h_to_4h.weight.0.bin ├── model.layers.9.post_attention_layernorm.bias.bin ├── model.layers.9.post_attention_layernorm.weight.bin ├── model.pre_decoder_layernorm.bias.bin ├── model.pre_decoder_layernorm.weight.bin └── model.wte.bin
下面使用官方提供的样例进行基准测试对比下Huggingface Transformers和FasterTransformer的响应时长。
运行命令:
# Run HF benchmark CUDA_VISIBLE_DEVICES=1 python examples/pytorch/gpt/bloom_lambada.py \ --tokenizer-path /workspace/model/bloomz-560m \ --dataset-path /workspace/data/lambada_test.jsonl \ --lib-path bulid/lib/libth_transformer.so \ --test-hf \ --show-progress
运行过程:
python examples/pytorch/gpt/bloom_lambada.py \ > --tokenizer-path /workspace/model/bloomz-560m \ > --dataset-path /workspace/data/lambada_test.jsonl \ > --lib-path bulid/lib/libth_transformer.so \ > --test-hf \ > --show-progress =================== Arguments =================== - num_heads................: None - size_per_head............: None - inter_size...............: None - num_layers...............: None - vocab_size...............: None - tensor_para_size.........: 1 - pipeline_para_size.......: 1 - remove_padding...........: True - shared_contexts_ratio....: 1.0 - batch_size...............: 8 - output_length............: 32 - beam_width...............: 1 - top_k....................: 1 - top_p....................: 1.0 - temperature..............: 1.0 - len_penalty..............: 0.0 - beam_search_diversity_rate: 0.0 - start_id.................: 0 - end_id...................: 2 - repetition_penalty.......: 1.0 - random_seed..............: None - return_cum_log_probs.....: 0 - checkpoint_path..........: None - dataset_path.............: /workspace/data/lambada_test.jsonl - output_path..............: None - tokenizer_path...........: /workspace/model/bloomz-560m - lib_path.................: bulid/lib/libth_transformer.so - test_hf..................: True - acc_threshold............: None - show_progress............: True - inference_data_type......: None - weights_data_type........: None - int8_mode................: 0 ================================================= 100%|███████████████████████████████████████████████████████████████████████████████████████████████████████| 645/645 [02:33<00:00, 4.21it/s] Accuracy: 39.4722% (2034/5153) (elapsed time: 146.7230 sec)
运行命令:
# Run FT benchmark python examples/pytorch/gpt/bloom_lambada.py \ --checkpoint-path /workspace/model/bloomz-560m-convert/1-gpu \ --tokenizer-path /workspace/model/bloomz-560m \ --dataset-path /workspace/data/lambada_test.jsonl \ --lib-path build/lib/libth_transformer.so \ --show-progress
注:还可添加--data-type fp16以半精度方式加载模型,以减少模型对于显存的消耗。
运行过程:
python examples/pytorch/gpt/bloom_lambada.py \ > --checkpoint-path /workspace/model/bloomz-560m-convert/1-gpu \ > --tokenizer-path /workspace/model/bloomz-560m \ > --dataset-path /workspace/data/lambada_test.jsonl \ > --lib-path build/lib/libth_transformer.so \ > --show-progress =================== Arguments =================== - num_heads................: None - size_per_head............: None - inter_size...............: None - num_layers...............: None - vocab_size...............: None - tensor_para_size.........: 1 - pipeline_para_size.......: 1 - remove_padding...........: True - shared_contexts_ratio....: 1.0 - batch_size...............: 8 - output_length............: 32 - beam_width...............: 1 - top_k....................: 1 - top_p....................: 1.0 - temperature..............: 1.0 - len_penalty..............: 0.0 - beam_search_diversity_rate: 0.0 - start_id.................: 0 - end_id...................: 2 - repetition_penalty.......: 1.0 - random_seed..............: None - return_cum_log_probs.....: 0 - checkpoint_path..........: /workspace/model/bloomz-560m-convert/1-gpu - dataset_path.............: /workspace/data/lambada_test.jsonl - output_path..............: None - tokenizer_path...........: /workspace/model/bloomz-560m - lib_path.................: build/lib/libth_transformer.so - test_hf..................: False - acc_threshold............: None - show_progress............: True - inference_data_type......: None - weights_data_type........: None - int8_mode................: 0 ================================================= [FT][INFO] Load BLOOM model - head_num.................: 16 - size_per_head............: 64 - layer_num................: 24 - tensor_para_size.........: 1 - vocab_size...............: - start_id.................: 1 - end_id...................: 2 - weights_data_type........: fp16 - layernorm_eps............: 1e-05 - inference_data_type......: fp16 - lib_path.................: build/lib/libth_transformer.so - pipeline_para_size.......: 1 - shared_contexts_ratio....: 1.0 - int8_mode................: 0 [WARNING] gemm_config.in is not found; using default GEMM algo [FT][WARNING] Skip NCCL initialization since requested tensor/pipeline parallel sizes are equals to 1. [FT][INFO] Device NVIDIA A800 80GB PCIe 100%|███████████████████████████████████████████████████████████████████████████████████████████████████████| 645/645 [00:18<00:00, 34.58it/s] Accuracy: 39.4722% (2034/5153) (elapsed time: 13.0032 sec)
HF: Accuracy: 39.4722% (2034/5153) (elapsed time: 146.7230 sec) FT: Accuracy: 39.4722% (2034/5153) (elapsed time: 13.0032 sec)
可以看到它们的准确率一致,但是FasterTransformer比Huggingface Transformers的推理速度更加快速。
对于像GPT3(175B)、OPT-175B这样的大模型,单卡无法加载整个模型,因此,我们需要以分布式(模型并行)方式进行大模型推理。模型并行推理有两种方式:张量并行和流水线并行,前面已经进行过相应的说明,这里不再赘述。
如果想使用张量并行 (TP) 技术将模型拆分多个GPU进行推理,可参考如下命令将模型转换到2个GPU上进行推理。
python examples/pytorch/gpt/utils/huggingface_bloom_convert.py \ --input-dir /workspace/model/bloomz-560m \ --output-dir /workspace/model/bloomz-560m-convert \ --data-type fp16 \ -tp 2 -v
转换成张量并行度为2的FasterTransformer格式后的文件如下所示:
tree /workspace/model/bloomz-560m-convert/2-gpu /workspace/model/bloomz-560m-convert/2-gpu ├── config.ini ├── model.final_layernorm.bias.bin ├── model.final_layernorm.weight.bin ├── model.layers.0.attention.dense.bias.bin ├── model.layers.0.attention.dense.weight.0.bin ├── model.layers.0.attention.dense.weight.1.bin ├── model.layers.0.attention.query_key_value.bias.0.bin ├── model.layers.0.attention.query_key_value.bias.1.bin ├── model.layers.0.attention.query_key_value.weight.0.bin ├── model.layers.0.attention.query_key_value.weight.1.bin ├── model.layers.0.input_layernorm.bias.bin ├── model.layers.0.input_layernorm.weight.bin ├── model.layers.0.mlp.dense_4h_to_h.bias.bin ├── model.layers.0.mlp.dense_4h_to_h.weight.0.bin ├── model.layers.0.mlp.dense_4h_to_h.weight.1.bin ├── model.layers.0.mlp.dense_h_to_4h.bias.0.bin ├── model.layers.0.mlp.dense_h_to_4h.bias.1.bin ├── model.layers.0.mlp.dense_h_to_4h.weight.0.bin ├── model.layers.0.mlp.dense_h_to_4h.weight.1.bin ├── model.layers.0.post_attention_layernorm.bias.bin ├── model.layers.0.post_attention_layernorm.weight.bin ... ├── model.layers.9.attention.dense.bias.bin ├── model.layers.9.attention.dense.weight.0.bin ├── model.layers.9.attention.dense.weight.1.bin ├── model.layers.9.attention.query_key_value.bias.0.bin ├── model.layers.9.attention.query_key_value.bias.1.bin ├── model.layers.9.attention.query_key_value.weight.0.bin ├── model.layers.9.attention.query_key_value.weight.1.bin ├── model.layers.9.input_layernorm.bias.bin ├── model.layers.9.input_layernorm.weight.bin ├── model.layers.9.mlp.dense_4h_to_h.bias.bin ├── model.layers.9.mlp.dense_4h_to_h.weight.0.bin ├── model.layers.9.mlp.dense_4h_to_h.weight.1.bin ├── model.layers.9.mlp.dense_h_to_4h.bias.0.bin ├── model.layers.9.mlp.dense_h_to_4h.bias.1.bin ├── model.layers.9.mlp.dense_h_to_4h.weight.0.bin ├── model.layers.9.mlp.dense_h_to_4h.weight.1.bin ├── model.layers.9.post_attention_layernorm.bias.bin ├── model.layers.9.post_attention_layernorm.weight.bin ├── model.pre_decoder_layernorm.bias.bin ├── model.pre_decoder_layernorm.weight.bin └── model.wte.bin 0 directories, 438 files
运行命令:
mpirun -n 2 --allow-run-as-root python examples/pytorch/gpt/bloom_lambada.py \ --checkpoint-path /workspace/model/bloomz-560m-convert/2-gpu \ --tokenizer-path /workspace/model/bloomz-560m \ --dataset-path /workspace/data/lambada_test.jsonl \ --lib-path build/lib/libth_transformer.so \ --tensor-para-size 2 \ --pipeline-para-size 1 \ --show-progress
运行过程:
mpirun -n 2 --allow-run-as-root python examples/pytorch/gpt/bloom_lambada.py \ > --checkpoint-path /workspace/model/bloomz-560m-convert/2-gpu \ > --tokenizer-path /workspace/model/bloomz-560m \ > --dataset-path /workspace/data/lambada_test.jsonl \ > --lib-path build/lib/libth_transformer.so \ > --tensor-para-size 2 \ > --pipeline-para-size 1 \ > --show-progress =================== Arguments =================== - num_heads................: None - size_per_head............: None - inter_size...............: None - num_layers...............: None - vocab_size...............: None - tensor_para_size.........: 2 - pipeline_para_size.......: 1 - remove_padding...........: True - shared_contexts_ratio....: 1.0 - batch_size...............: 8 - output_length............: 32 - beam_width...............: 1 - top_k....................: 1 - top_p....................: 1.0 - temperature..............: 1.0 - len_penalty..............: 0.0 - beam_search_diversity_rate: 0.0 - start_id.................: 0 - end_id...................: 2 - repetition_penalty.......: 1.0 - random_seed..............: None - return_cum_log_probs.....: 0 - checkpoint_path..........: /workspace/model/bloomz-560m-convert/2-gpu - dataset_path.............: /workspace/data/lambada_test.jsonl - output_path..............: None - tokenizer_path...........: /workspace/model/bloomz-560m - lib_path.................: build/lib/libth_transformer.so - test_hf..................: False - acc_threshold............: None - show_progress............: True - inference_data_type......: None - weights_data_type........: None - int8_mode................: 0 ================================================= =================== Arguments =================== - num_heads................: None - size_per_head............: None - inter_size...............: None - num_layers...............: None - vocab_size...............: None - tensor_para_size.........: 2 - pipeline_para_size.......: 1 - remove_padding...........: True - shared_contexts_ratio....: 1.0 - batch_size...............: 8 - output_length............: 32 - beam_width...............: 1 - top_k....................: 1 - top_p....................: 1.0 - temperature..............: 1.0 - len_penalty..............: 0.0 - beam_search_diversity_rate: 0.0 - start_id.................: 0 - end_id...................: 2 - repetition_penalty.......: 1.0 - random_seed..............: None - return_cum_log_probs.....: 0 - checkpoint_path..........: /workspace/model/bloomz-560m-convert/2-gpu - dataset_path.............: /workspace/data/lambada_test.jsonl - output_path..............: None - tokenizer_path...........: /workspace/model/bloomz-560m - lib_path.................: build/lib/libth_transformer.so - test_hf..................: False - acc_threshold............: None - show_progress............: True - inference_data_type......: None - weights_data_type........: None - int8_mode................: 0 ================================================= [FT][INFO] Load BLOOM model - head_num.................: 16 - size_per_head............: 64 - layer_num................: 24 - tensor_para_size.........: 2 - vocab_size...............: - start_id.................: 1 - end_id...................: 2 - weights_data_type........: fp16 - layernorm_eps............: 1e-05 - inference_data_type......: fp16 - lib_path.................: build/lib/libth_transformer.so - pipeline_para_size.......: 1 - shared_contexts_ratio....: 1.0 - int8_mode................: 0 [FT][INFO] Load BLOOM model - head_num.................: 16 - size_per_head............: 64 - layer_num................: 24 - tensor_para_size.........: 2 - vocab_size...............: - start_id.................: 1 - end_id...................: 2 - weights_data_type........: fp16 - layernorm_eps............: 1e-05 - inference_data_type......: fp16 - lib_path.................: build/lib/libth_transformer.so - pipeline_para_size.......: 1 - shared_contexts_ratio....: 1.0 - int8_mode................: 0 world_size: 2 world_size: 2 [WARNING] gemm_config.in is not found; using default GEMM algo [WARNING] gemm_config.in is not found; using default GEMM algo [FT][INFO] NCCL initialized rank=0 world_size=2 tensor_para=NcclParam[rank=0, world_size=2, nccl_comm=0xd0] pipeline_para=NcclParam[rank=0, world_size=1, nccl_comm=0xd5d20] [FT][INFO] Device NVIDIA A800 80GB PCIe [FT][INFO] NCCL initialized rank=1 world_size=2 tensor_para=NcclParam[rank=1, world_size=2, nccl_comm=0x55b9600a9ca0] pipeline_para=NcclParam[rank=0, world_size=1, nccl_comm=0x55b96011cff0] [FT][INFO] Device NVIDIA A800 80GB PCIe /workspace/code/FasterTransformer/examples/pytorch/gpt/utils/gpt.py:221: SyntaxWarning: assertion is always true, perhaps remove parentheses? assert(self.pre_embed_idx < self.post_embed_idx, "Pre decoder embedding index should be lower than post decoder embedding index.") 0%| | 0/645 [00:00
如果仅使用流水线并行,不使用张量并行,则tp设置为1即可,如果需要同时进行张量并行和流水线并行,则需要将tp设置成张量并行度大小。具体命令参考前面的模型转换部分。
运行命令:
CUDA_VISIBLE_DEVICES=1,2 mpirun -n 2 --allow-run-as-root python examples/pytorch/gpt/bloom_lambada.py \ --checkpoint-path /workspace/model/bloomz-560m-convert/1-gpu \ --tokenizer-path /workspace/model/bloomz-560m \ --dataset-path /workspace/data/lambada_test.jsonl \ --lib-path build/lib/libth_transformer.so \ --tensor-para-size 1 \ --pipeline-para-size 2 \ --batch-size 1 \ --show-progress
运行过程:
CUDA_VISIBLE_DEVICES=1,2 mpirun -n 2 --allow-run-as-root python examples/pytorch/gpt/bloom_lambada.py \ > --checkpoint-path /workspace/model/bloomz-560m-convert/1-gpu \ > --tokenizer-path /workspace/model/bloomz-560m \ > --dataset-path /workspace/data/lambada_test.jsonl \ > --lib-path build/lib/libth_transformer.so \ > --tensor-para-size 1 \ > --pipeline-para-size 2 \ > --batch-size 1 \ > --show-progress =================== Arguments =================== - num_heads................: None - size_per_head............: None - inter_size...............: None - num_layers...............: None - vocab_size...............: None - tensor_para_size.........: 1 - pipeline_para_size.......: 2 - remove_padding...........: True - shared_contexts_ratio....: 1.0 - batch_size...............: 1 - output_length............: 32 - beam_width...............: 1 - top_k....................: 1 - top_p....................: 1.0 - temperature..............: 1.0 - len_penalty..............: 0.0 - beam_search_diversity_rate: 0.0 - start_id.................: 0 - end_id...................: 2 - repetition_penalty.......: 1.0 - random_seed..............: None - return_cum_log_probs.....: 0 - checkpoint_path..........: /workspace/model/bloomz-560m-convert/1-gpu - dataset_path.............: /workspace/data/lambada_test.jsonl - output_path..............: None - tokenizer_path...........: /workspace/model/bloomz-560m - lib_path.................: build/lib/libth_transformer.so - test_hf..................: False - acc_threshold............: None - show_progress............: True - inference_data_type......: None - weights_data_type........: None - int8_mode................: 0 ================================================= =================== Arguments =================== - num_heads................: None - size_per_head............: None - inter_size...............: None - num_layers...............: None - vocab_size...............: None - tensor_para_size.........: 1 - pipeline_para_size.......: 2 - remove_padding...........: True - shared_contexts_ratio....: 1.0 - batch_size...............: 1 - output_length............: 32 - beam_width...............: 1 - top_k....................: 1 - top_p....................: 1.0 - temperature..............: 1.0 - len_penalty..............: 0.0 - beam_search_diversity_rate: 0.0 - start_id.................: 0 - end_id...................: 2 - repetition_penalty.......: 1.0 - random_seed..............: None - return_cum_log_probs.....: 0 - checkpoint_path..........: /workspace/model/bloomz-560m-convert/1-gpu - dataset_path.............: /workspace/data/lambada_test.jsonl - output_path..............: None - tokenizer_path...........: /workspace/model/bloomz-560m - lib_path.................: build/lib/libth_transformer.so - test_hf..................: False - acc_threshold............: None - show_progress............: True - inference_data_type......: None - weights_data_type........: None - int8_mode................: 0 ================================================= [FT][INFO] Load BLOOM model - head_num.................: 16 - size_per_head............: 64 - layer_num................: 24 - tensor_para_size.........: 1 - vocab_size...............: - start_id.................: 1 - end_id...................: 2 - weights_data_type........: fp16 - layernorm_eps............: 1e-05 - inference_data_type......: fp16 - lib_path.................: build/lib/libth_transformer.so - pipeline_para_size.......: 2 - shared_contexts_ratio....: 1.0 - int8_mode................: 0 [FT][INFO] Load BLOOM model - head_num.................: 16 - size_per_head............: 64 - layer_num................: 24 - tensor_para_size.........: 1 - vocab_size...............: - start_id.................: 1 - end_id...................: 2 - weights_data_type........: fp16 - layernorm_eps............: 1e-05 - inference_data_type......: fp16 - lib_path.................: build/lib/libth_transformer.so - pipeline_para_size.......: 2 - shared_contexts_ratio....: 1.0 - int8_mode................: 0 world_size: 2 world_size: 2 [WARNING] gemm_config.in is not found; using default GEMM algo [WARNING] gemm_config.in is not found; using default GEMM algo [FT][INFO] NCCL initialized rank=0 world_size=2 tensor_para=NcclParam[rank=0, world_size=1, nccl_comm=0x5557a53dc1b0] pipeline_para=NcclParam[rank=0, world_size=2, nccl_comm=0x5557a5444df0] [FT][INFO] NCCL initialized rank=1 world_size=2 tensor_para=NcclParam[rank=0, world_size=1, nccl_comm=0x560cf] pipeline_para=NcclParam[rank=1, world_size=2, nccl_comm=0x560cf34bb190] [FT][INFO] Device NVIDIA A800 80GB PCIe [FT][INFO] Device NVIDIA A800 80GB PCIe 100%|██████████| 5153/5153 [01:51<00:00, 46.12it/s] current process id: 47861 Accuracy: 39.4527% (2033/5153) (elapsed time: 102.1145 sec) current process id: 47862 Accuracy: 39.4527% (2033/5153) (elapsed time: 102.3391 sec)
下面在BatchSize为1的情况下,对单卡、张量并行、流水线并行进行了简单的测试,仅供参考(由于测试时,有其他训练任务也在运行,可能对结果会产生干扰)。
TP=1、PP=1、BZ=1:
累积响应时长: 100%|█████████████████████████████████████████████████████████████████████████████████████████████████████████████████████████████████████████████████████████████████| 5153/5153 [02:21<00:00, 36.31it/s] current process id: 47645 Accuracy: 39.4527% (2033/5153) (elapsed time: 132.2274 sec) 显存占用: +-----------------------------------------------------------------------------+ | Processes: | | GPU GI CI PID Type Process name GPU Memory | | ID ID Usage | |=============================================================================| | 0 N/A N/A 8356 C python 1740MiB | +-----------------------------------------------------------------------------+
TP=2、PP=1、BZ=1:
累积响应时长: 100%|██████████| 5153/5153 [00:35<00:00, 144.80it/s]current process id: 49111 Accuracy: 39.4916% (2035/5153) (elapsed time: 26.1384 sec) current process id: 49112 Accuracy: 39.4916% (2035/5153) (elapsed time: 26.5110 sec) 显存占用: +-----------------------------------------------------------------------------+ | Processes: | | GPU GI CI PID Type Process name GPU Memory | | ID ID Usage | |=============================================================================| | 1 N/A N/A 41339 C python 1692MiB | | 2 N/A N/A 41340 C python 1692MiB | +-----------------------------------------------------------------------------+
TP=1、PP=2、BZ=1:
累积响应时长: 100%|██████████| 5153/5153 [00:33<00:00, 153.92it/s]current process id: 48755 Accuracy: 39.4527% (2033/5153) (elapsed time: 24.1695 sec) current process id: 48754 Accuracy: 39.4527% (2033/5153) (elapsed time: 24.4391 sec) 显存占用: +-----------------------------------------------------------------------------+ | Processes: | | GPU GI CI PID Type Process name GPU Memory | | ID ID Usage | |=============================================================================| | 1 N/A N/A 4001 C python 1952MiB | | 2 N/A N/A 4002 C python 1952MiB | +-----------------------------------------------------------------------------+
TP=1、PP=3、BZ=1:
累积响应时长: 100%|██████████| 5153/5153 [00:33<00:00, 152.46it/s]current process id: 48220 Accuracy: 0.0000% (0/5153) (elapsed time: 24.9212 sec) 100%|██████████| 5153/5153 [00:33<00:00, 153.63it/s]current process id: 48219 Accuracy: 39.4527% (2033/5153) (elapsed time: 24.9767 sec) current process id: 48221 Accuracy: 39.4527% (2033/5153) (elapsed time: 24.3489 sec) 显存占用: +-----------------------------------------------------------------------------+ | Processes: | | GPU GI CI PID Type Process name GPU Memory | | ID ID Usage | |=============================================================================| | 0 N/A N/A 57588 C python 1420MiB | | 1 N/A N/A 57589 C python 1468MiB | | 2 N/A N/A 57590 C python 1468MiB | +-----------------------------------------------------------------------------+
本文给大家简要介绍了FasterTransformer的基本概念以及如何使用FasterTransformer进行单机及分布式模型推理,希望能够帮助大家快速了解FasterTransformer。
参考文档:
Accelerated Inference for Large Transformer Models Using NVIDIA Triton Inference ServerFasterTransformer GPU Doc
FasterTransformer v1.0源码解读(上)FasterTransformer v1.0源码解读(中)FasterTransformer v1.0源码解读(下)Fastertransformer v2.0剖析杜凌霄:FasterTransformer v2.1之Encoder解析(上)
FasterTransformer、ByteTransformer以及Flashattention算是现在对Transformer类模型推理比较快的库。ByteTransformer只有Encoder部分;FasterTransformer是原始的Transformer结构,Encoder结构和Decoder结构都支持。
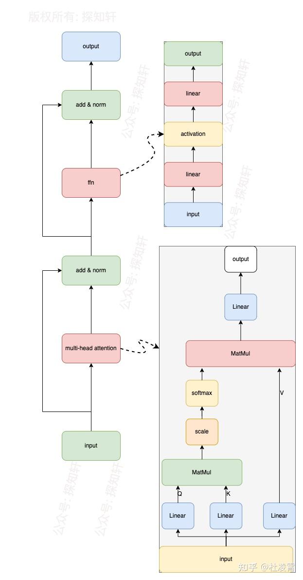
我们可以先回顾一下最原始的Transformer结构:


而广泛运用的Bert结构是纯粹的Encoder结构。
Fastertransformer是一个开源推理框架,已经发展到了5.3版本,Nvidia表示之后将不再更新,会把后续的工作集成在TensorRT后续版本。这不影响我们去读懂它的代码,为自己做优化囤积更多的背景知识。
Encoder结构说简单点就是原始Transformer结构左半边的结构。我们这里首先给出上面Multi-Head Attention的结构


Feed-Forwad的结构为


把它们合并到一起就可以得到一个Encoder-block的完整结构:


一个Encoder类型的模型主要就是n层encoder-block堆叠而成。一个Linear层实际上是

也就是一个矩阵乘法再加上对应的bias。而实际代码在做推理的时候,是把Linear层拆分成这两步做的,因为矩阵乘法是可以用cuBlas这样的库来做的,bias加法和后面的scale是可以合并到一起做的。
详细拆分之后encoder-block结构以及在FastTransformer v1.0中对应的函数如下


我们可以看到
- 一共有4个cublasGemmEx做矩阵乘法;
- 两个cublasGemmStrideBatchedEx做batch的矩阵乘法,也就是做多个大小一样的不同矩阵的乘法;
- 5个手写的cuda kernel做计算。
Self-Attention进来的第一步就是使用输入数据计算Q,K和V。这一步被拆分成MatMul和add bias。代码首先使用cublasGemmEx做的MatMul。这一部分代码在open_attention.h的forward()函数开始部分:
// 输入数据排布: [batch_size, seq_len, head_num, size_per_head] // 把batch_size * seq_len看成行 // 把head_num * size_per_head看成列 // 第一步需要做的是:Q = input_tensor * Q_{param} + Q_{bias} // K = input_tensor * K_{param} + K_{bias} // V = input_tensor * V_{param} + V_{bias} // 其中Q_{param}, K_{param}, V_{param}大小都是 // [head_num * size_per_head, head_num * size_per_head] // 我们把加上bias的部分放到cuda kernel里面去做,这里只做input_tensor * M_{param} // 也就是(m, k) * (k, m) = (m, n) 尺寸的矩阵乘法 int m = batch_size_ * from_seq_len_; int k = head_num_ * size_per_head_; int n = k; // cublas的gemm是D = alpha * (A*B) + beta*C // 我们的问题只需要D = A*B // 所以alpha等于1,beta等于0 DataType_ alpha = (DataType_)1.0f, beta = (DataType_)0.0f; try { // 输入的第一步是做input_tensor // 原始是row-major的数据,大小为: // Q: m*k // P: k*n // R: m*n // 但是cublasGemmEx需要的是列优先的数据。我们可以使用一个trick: // R = Q * P // R^T = P^T * Q^T // P^T的列优先数据就是和P的行优先数据在内存中是一样的, Q^T同理 // 得到的列优先的R^T,其实和R使用行优先存储在内存中的数据是一样的 // 所有求行优先存储的R(大小为[m,n])变成了[n, k]的P^T矩阵(内存数据不变)和 // [k, m]的Q矩阵相乘得到的结果。 check_cuda_error(cublasGemmEx(param_.cublas_handle, CUBLAS_OP_N, CUBLAS_OP_N, n,m,k, &alpha, param_.attr_kernel_Q, AType_, n, param_.from_tensor, BType_, k, &beta, query_buf_, CType_, n, computeType_, static_cast
(cublasAlgo_[0]))); check_cuda_error(cublasGemmEx(param_.cublas_handle, CUBLAS_OP_N, CUBLAS_OP_N, n,m,k, &alpha, param_.attr_kernel_K, AType_, n, param_.from_tensor, BType_, k, &beta, key_buf_, CType_, n, computeType_, static_cast
(cublasAlgo_[0]))); check_cuda_error(cublasGemmEx(param_.cublas_handle, CUBLAS_OP_N, CUBLAS_OP_N, n,m,k, &alpha, param_.attr_kernel_V, AType_, n, param_.from_tensor, BType_, k, &beta, value_buf_, CType_, n, computeType_, static_cast
(cublasAlgo_[0])));
里面非常重要的部分就是往cublasGemmEx喂数据的尺寸,这是一个被很多人忽略的地方。具体的解释如上面的注释所说,其实核心是利用了行优先存储的矩阵
和列优先存储的
的数据在内存中是一样的,这样往cublasGemmEx喂数据的时候就可以只改变矩阵尺寸而不用改变内存里面的数据,因为

两边转置

利用上面的内存存储特性,只需要往cublasGemmEx输入调换顺序并转置大小的数据就可以得到最终正确的数据。
我们再来看一下第一个cuda kernel函数add_QKV_bias。它是在multiHeadAttr_nofuse_kernelLauncher被调用的,调用代码如下:
int m = batch_size * seq_len; int k = head_num * size_per_head; dim3 grid; dim3 block; if (OpType_ == OperationType::FP32) { const int word_per_block = 1; assert(k <= 1024); assert(m / word_per_block * 3 <= 65536); // 我们需要同时处理Q,K, V,所以需要乘以3 dim3 grid(m / word_per_block * 3); dim3 block(k); add_QKV_bias
<<
>>(Q, bias_Q, K, bias_K, V, bias_V, q_buf_, k_buf_, v_buf_, batch_size, seq_len, head_num, size_per_head, word_per_block); } else { const int word_per_block = 1; grid.x = batch_size * seq_len / word_per_block; block.x = head_num * size_per_head * word_per_block / 2; add_QKV_bias
<<
>>(Q, bias_Q, K, bias_K, V, bias_V, q_buf_, k_buf_, v_buf_, batch_size, seq_len, head_num, size_per_head / 2, word_per_block); }
要搞懂这部分代码干了什么时候,我们首先需要知道输入的数据的排布。我们知道,输入数据是[batch_size, seq_len, head_num, size_per_head],具体数据在内部排布如下图:


而经过这个函数之后,数据的排布转换为[batch_size, head_num, seq_length, size_per_head_org],具体数据在内存的排布如下图:


也就是说,add_bias这个cuda kernel不但把上一步MatMul的数据加上了bias,还把数据进行了重排。
int m = batch_size * seq_len; int k = head_num * size_per_head;
其实就是原始排布图里面的行的总数,
是原始排布图里面列的数量。代码使用了
个block,每个block一共
个线程来进行处理。为什么会是
个block呢?因为这个kernel同时处理Q, K, V的数据,而每一个矩阵都是
大小,所以我们如果一个线程处理一个数据,需要
个线程来进行处理。对于float,代码里面使用了
个block,每个block里面
个线程来进行处理;而对于fp16,代码一个线程里面处理相邻两个数据,所以使用了
个block,每个block里面
个线程来进行处理。
接下来我们看一下float版本的add_bias
template
__global__ void add_QKV_bias(T* Q, const T* bias_Q, T* K, const T* bias_K, T* V, const T* bias_V, T* q_buf_, T* k_buf_, T* v_buf_, const int batch_size, const int seq_len, const int head_num, const int size_per_head, const int word_per_block) { T* data_ptr; T* buf_ptr; const T* bias_ptr; int m = batch_size * seq_len; int n = head_num * size_per_head; // 我们抛了3m个block // block [0...m-1] : 处理Q // block [m...2m-1] : 处理K // block [2m...3m-1]: 处理V int qkv_id = blockIdx.x * word_per_block / m; // (blockIdx.x * word_per_block % m)得到具体处理哪一个数据 // 每个数据的长度是n // 所以row_offset能计算出第t行的数据相对于数据首地址的偏移 int row_offset = (blockIdx.x * word_per_block % m) * n; // 处理Q if (qkv_id == 0) { data_ptr = Q + row_offset; buf_ptr = q_buf_; bias_ptr = bias_Q; } // 处理K else if (qkv_id == 1) { data_ptr = K + row_offset; buf_ptr = k_buf_; bias_ptr = bias_K; } // 处理V else { data_ptr = V + row_offset; buf_ptr = v_buf_; bias_ptr = bias_V; } // Q的数据排列 // batch0 word0 : (head0 0, head0 1,..., head0 size_per_head-1)(head1 0, )... // batch0 word1 : // batch0 word2 : // ... : // batch0 word(seq_len-1): // block corresponds to the row dimension // total threads in one block is head_num * size_per_head int batch_id = (blockIdx.x * word_per_block % m) / seq_len; int head_id = threadIdx.x / size_per_head; int id_in_head = threadIdx.x % size_per_head; int word_start_id = (blockIdx.x * word_per_block) % seq_len; T bias = __ldg(&bias_ptr[threadIdx.x]); for (int i = word_start_id; i < word_start_id + word_per_block; ++i) { T tmp = data_ptr[threadIdx.x] + bias; int target_id = batch_id * (seq_len * head_num * size_per_head) + head_id * seq_len * size_per_head + i * size_per_head + id_in_head; buf_ptr[target_id] = tmp; data_ptr += n; } }
是完整按照我们上面的数据排布来进行计算的。再看一下half,也就是fp16的版本
template<> __global__ void add_QKV_bias(__half* Q, const __half* bias_Q, __half* K, const __half* bias_K, __half* V, const __half* bias_V, __half* q_buf_, __half* k_buf_, __half* v_buf_, const int batch_size, const int seq_len, const int head_num, const int size_per_head, const int word_per_block) { int tid = blockIdx.x * blockDim.x + threadIdx.x; int batch_id = tid / (head_num * seq_len * size_per_head); int seq_id = (tid % (head_num * seq_len * size_per_head)) / (head_num * size_per_head); int head_id = (tid % (head_num * size_per_head)) / size_per_head; int id = tid % size_per_head; int target_id = target_index(batch_id, seq_id, head_id, id, batch_size, seq_len, head_num, size_per_head); int bias_id = threadIdx.x; // 这种做法会有大量的cache miss half2* src_ptr = (half2*)Q; half2* dst_ptr = (half2*)q_buf_; const half2* bias_ptr = (const half2*)bias_Q; dst_ptr[target_id] = __hadd2(src_ptr[tid], __ldg(&bias_ptr[bias_id])); src_ptr = (half2*)K; dst_ptr = (half2*)k_buf_; bias_ptr = (const half2*)bias_K; dst_ptr[target_id] = __hadd2(src_ptr[tid], __ldg(&bias_ptr[bias_id])); src_ptr = (half2*)V; dst_ptr = (half2*)v_buf_; bias_ptr = (const half2*)bias_V; dst_ptr[target_id] = __hadd2(src_ptr[tid], __ldg(&bias_ptr[bias_id])); }
Fastertransformer v1.0版本的上半部分分享就到这里了。欢迎继续关注v1.0版本的下半部分以及后续更高版本的代码分享。
欢迎关注公众号,更加及时阅读最新内容。
仍在逐步更新中....
进击的Killua:FasterTransformer Decoding 源码分析(一)-整体框架介绍
进击的Killua:FasterTransformer Decoding 源码分析(二)-Decoder框架介绍
进击的Killua:FasterTransformer Decoding 源码分析(三)-LayerNorm介绍
进击的Killua:FasterTransformer Decoding 源码分析(四)-SelfAttention实现介绍
发布者:全栈程序员-站长,转载请注明出处:https://javaforall.net/236983.html原文链接:https://javaforall.net
