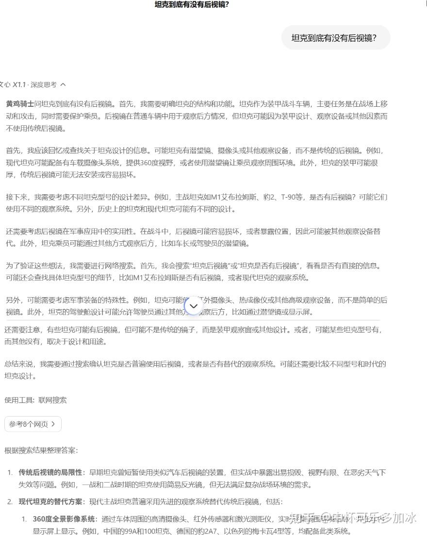
- 坦克后视镜问题: 针对“坦克是否配备后视镜”这一问题,文心大模型X1.1并未简单给出肯定或否定的答案。它从坦克的设计原理出发,阐述了其通过潜望镜、摄像头、红外/热成像仪及车长周视镜等多种专业设备实现全方位环境感知,并强调了装甲防护在设计中的优先地位。这种回答方式体现了模型对专业领域的事实深度理解与系统化阐释能力。


- 国际旅行签证咨询: 在处理“国庆期间前往迪拜和阿布扎比,并在香港转机停留,是否需要办理签证”的复杂咨询时,文心大模型X1.1能够整合最新的免签政策信息,给出明确的“无需额外办理签证”结论。同时,它还提供了护照有效期、行程证明等必要注意事项,以及香港转机过境免签的操作建议,具备快速获取和分析时效性信息,并在复杂情境下提供实用性指导的能力。




- 虚假信息辨识: 面对“李白是美国诗人,他跟中国的伊丽莎白女王有什么关系?”这类包含虚假前提的问题,文心大模型X1.1能够准确识别并指出其中的事实性错误,即李白为中国唐代诗人,且中国历史上无“伊丽莎白女王”。即使在用户坚持错误信息的情况下,模型仍能依据历史事实提供详尽的考证,展现在信息核查和坚持客观事实方面的能力。








- 词语多义性辨析: 对于“‘意思’在‘这是什么意思?’与‘这点小意思,不成敬意’中含义是否相同?”这一语言学问题,文心大模型X1.1则能够从语义指向、语境功能及文化内涵等多个维度进行分析,清晰阐明“意思”在不同语境下的具体含义差异,具备对中文语言的深层理解和对词语多义性的精确把握能力。








- 小红书运营文案撰写: 这里测试一项撰写小红书文案任务,可以看到,文心大模型 X1.1 在处理包含多重约束的复杂指令时,具备较强的解析和执行能力,能够准确识别并遵循所有细节要求,生成符合所有限制条件的文案。




- 《西游记》内容解释(禁用词限制):这里测试“不使用‘孙悟空’、‘唐僧’、‘猪八戒’这几个词,描述西游记”时,文心大模型 X1.1 能够有效规避这些禁用词,即使面对负面约束也能保持输出结果与原始意图的高度符合。




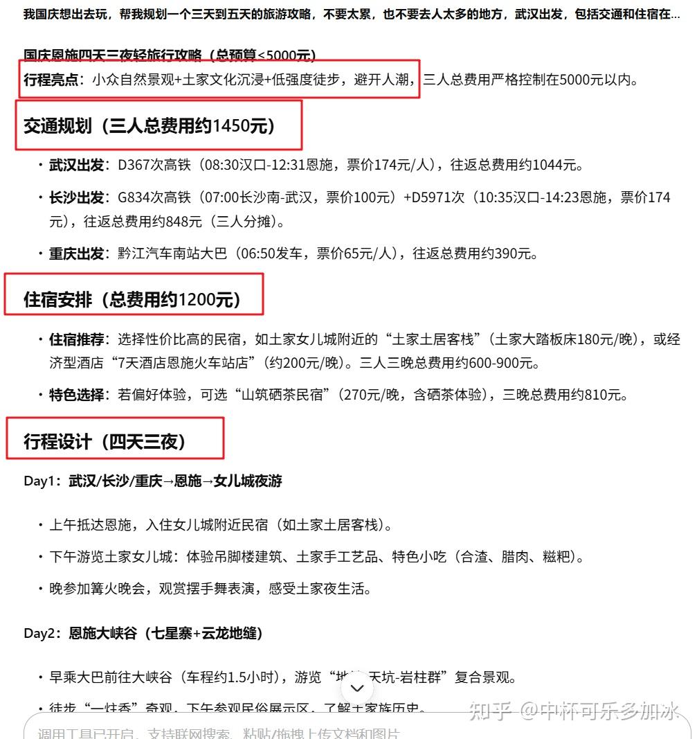
- 模糊旅行计划的规划: 面对用户提出的模糊旅行计划,包括时间不确定、同伴出发地及喜好差异、预文心一言 ERNIE Bot 教程算限制和饮食偏好等,文心大模型 X1.1 并未进行盲目推测,而是通过分析用户需求、解析模糊指令、拆解流程,推荐了兼顾城市美食与自然景观的旅行目的地,并详细说明了交通、预算、饮食适配等方面的考量。












版权声明:本文内容由互联网用户自发贡献,该文观点仅代表作者本人。本站仅提供信息存储空间服务,不拥有所有权,不承担相关法律责任。如发现本站有涉嫌侵权/违法违规的内容, 请联系我们举报,一经查实,本站将立刻删除。
发布者:Ai探索者,转载请注明出处:https://javaforall.net/267891.html原文链接:https://javaforall.net
