大家好,又见面了,我是你们的朋友全栈君。
1、背景
对于微弱的信号的处理方式一般是:放大和滤波,这个过程中就涉及到放大电路的选取、滤波器的选择以及偏置电路的设计。本例以实例的方式讲解并附带参数计算、仿真、实物测试三个环节。
假设需要处理一个20mV的正弦信号,该信号的频率范围是15~35Hz,经过处理后幅值不超过3.3V,且需要经过带通滤波器滤除杂波。
2、滤波器定义
滤波电路又称为滤波器,是一种选频电路,能够使特定频率范围的信号通过,而且其他频率的信号大大衰减即阻止其通过。按滤波器工作频率范围的不同,可分为:
低通滤波器(Low-pass Filter,LPF)
高通滤波器(High-pass Filter,HPF)
带通滤波器(Band-pass Filter,BPF)
带阻滤波器(Band-rejection Filter,BRF)
全通滤波器(All-pass Filter,APF)仅由电阻、电容、电感这些无源器件组成的滤波电路称为无源滤波器。如果滤波电路中含有有源元件,如集成运放等,则称为有源滤波器。与无源滤波器相比,有源滤波器具有效率高、带负载能力强、频率特性好,而且在滤波的同时还可以将有用信号放大等一系列有点而得到广泛应用。
2.1、滤波器种类
2.1.1、低通滤波器
从f0~f2频率之间,幅频特性平直,它可以使信号中低于f2的频率成分几乎不受衰减地通过,而高于f2的频率成分受到极大地衰减。

图1低通滤波器
2.1.2、高通滤波器
与低通滤波相反,从频率f1~∞,其幅频特性平直。它使信号中高于f1的频率成分几乎不受衰减地通过,而低于f1的频率成分将受到极大地衰减。

图2高通滤波器
2.1.3、带通滤波器
它的通频带在f1~f2之间。它使信号中高于f1而低于f2的频率成分可以不受衰减地通过,而其它成分受到衰减。

图3带通滤波器
实际上将低通滤波器和高通滤波器串联,即可构成带通滤波器,此处需要注意高通滤波器的截止频率一定要小于低通滤波器的截止频率即fH

图4低通滤波器与高通滤波器的串联
2.1.4、带阻滤波器
与带通滤波相反,阻带在频率f1~f2之间。它使信号中高于f1而低于f2的频率成分受到衰减,其余频率成分的信号几乎不受衰减地通过。

图 5带阻滤波器
实际上将低通滤波器和高通滤波器并联,即可构成带通滤波器带阻滤波器。此处需要注意高通滤波器的截止频率一定要大于低通滤波器的截止频率即fH>fL,否则新构成的滤波器就会变成全通滤波器。

图 6低通滤波器与高通滤波器的并联
2.2、滤波器的基本参数
理想滤波器是不存在的,在实际滤波器的幅频特性图中,通带和阻带之间应没有严格的界限。在通带和阻带之间存在一个过渡带。在过渡带内的频率成分不会被完全抑制,只会受到不同程度的衰减。当然,希望过渡带越窄越好,也就是希望对通带外的频率成分衰减得越快、越多越好。因此,在设计实际滤波器时,总是通过各种方法使其尽量逼近理想滤波器。
如图所示为理想带通(虚线)和实际带通(实线)滤波器的幅频特性。由图中可见,理想滤波器的特性只需用截止频率描述,而实际滤波器的特性曲线无明显的转折点,两截止频率之间的幅频特性也非常数,故需用更多参数来描述。

图7实际滤波器
2.2.1、纹波幅度d
在一定频率范围内,实际滤波器的幅频特性可能呈波纹变化,其波动幅度d与幅频特性的平均值A0相比,越小越好,一般应远小于-3dB。
2.2.2、截止频率fc
截止频率(CutoffFrequency):指低通滤波器的通带右边频点或高通滤波器的通带左边频点。通常以1dB或3dB相对损耗点的标准定义。相对损耗的参考基准为:低通以DC处插入损耗为基准,高通则以未出现寄生阻带足够高的通带频率处插入损为基准。
2.2.3、中心频率(Center Frequency):
滤波器通带的中心频率f0,一般取f0=(f1+f2)/2,f1、f2为带通或带阻滤波器左、右相对下降1dB或3dB边频点。窄带滤波器常以插入损耗最小点为中心频率计算通带带宽。
2.2.4、带宽B和品质因数Q值
上下两截止频率之间的频率范围称为滤波器带宽,或-3dB带宽,单位为Hz。带宽决定着滤波器分离信号中相邻频率成分的能力——频率分辨力。在电工学中,通常用Q代表谐振回路的品质因数。在二阶振荡环节中,Q值相当于谐振点的幅值增益系数, Q=1/2ξ(ξ——阻尼率)。对于带通滤波器,通常把中心频率f0和带宽 B之比称为滤波器的品质因数Q。例如一个中心频率为500Hz的滤波器,若其中-3dB带宽为10Hz,则称其Q值为50。Q值越大,表明滤波器频率分辨力越高。
2.2.5、倍频程选择性W
在两截止频率外侧,实际滤波器有一个过渡带,这个过渡带幅频曲线的倾斜程度表明了幅频特性衰减的快慢,它决定着滤波器对带宽外频率成分衰阻的能力。通常用倍频程选择性来表征。所谓倍频程选择性,是指在上截止频率fc2与 2fc2之间,或者在下截止频率fc1与fc1/2之间幅频特性的衰减值,即频率变化一个倍频程时的衰减量或倍频程衰减量以dB/oct表示(octave,倍频程)。显然,衰减越快(即W值越大),滤波器的选择性越好。对于远离截止频率的衰减率也可用10倍频程衰减数表示之。即[dB/10oct]。
2.2.6、滤波器因数(或矩形系数)
滤波器因数是滤波器选择性的另一种表示方式 ,它是利用滤波器幅频特性的 -60dB带宽与-3dB带宽的比值来衡量滤波器选择性.即理想滤波器 =1,常用滤波器 =1~5,显然,越接近于1,滤波器选择性越好。
2.2.7、插入损耗(Insertion Loss):
滤波器插入电路之前传播送到负载阻抗的功率与滤波器插入之后传送到负载阻抗的比值的对数,称为滤波器插入损耗。常以中心或截止频率处损耗表征。
3、计算过程
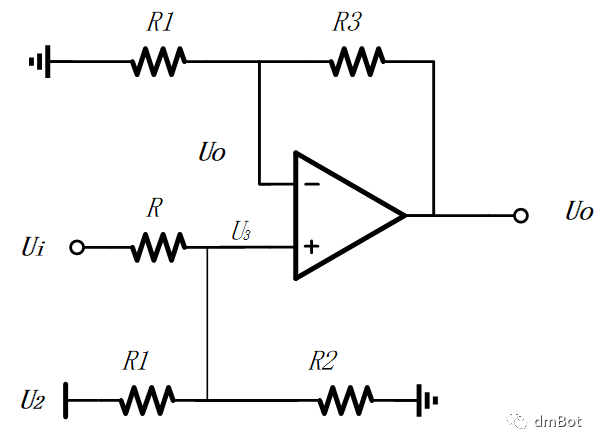
3.1、1.65V偏置电路计算
抬升电路本质上是一个加法器,其原理是在输入信号的基础加一个偏置量。此处需要将被测信号抬升至0~3.3V范围内,假设信号为正弦信号,且在0V上下波动,因此需要将信号抬升1.65V。整个计算过程使用虚短、虚断的假设,列出如下两个方程,将②式化简并带入①式,可以求得③式。从化简后的③式可以看出:u0=ku2+gu1,其中k、g仅与电阻的大小有关,k为加法电路偏置,g为输入信号增益,此处仅实现1.65V偏置,因此k=2,g=1。如需在偏置的基础上增加对输入信号的放大,可以适当调节电阻阻值,此处不再赘述。为简化电阻选值,假设R1=R3,则、R2=2R1=2R3。该结论适用于同类的抬升电路。

图8偏置电路图

图9偏置电路
根据虚短、虚断列出下面两个方程:
推导出下式:
则是偏置电压的偏置常数,是闭环增益,此处希望,,带入可得:。即偏置电路中的二等分偏置电阻是反馈电阻的两倍,反馈端对地电阻和反馈电阻相等。对于有电容的电路,上式电阻(R)可以用阻抗(z)的形式表示。
此处选择输入电阻为100KΩ,则偏置电路电阻为200KΩ。
3.2、滤波器计算
3.2.1、一阶有源滤波器

图10一阶LPF
3.2.2、二阶低通滤波器
为改善滤波效果,使f>>f0时,信号衰减的更快,一般在上图所示的一阶低通滤波器的基础上再增加一级RC电路就构成二阶有源低通滤波器,如下图所示。

图11二阶LPF
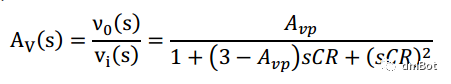
3.2.3、二阶压控型低通滤波器
二阶压控型低通有源滤波器中的一个电容器C1原来是接地的,现在改接到输出端。显然C1的改接不影响通带增益。

图12二阶压控型LPF
二阶LPF传递函数:

通带增益:

上式表明,该滤波器的通带增益应小于3,才能保障电路稳定工作。
3.2.4、二阶高通滤波器
高通滤波器电路与低通滤波器在电路上具备对偶性,通过把低通滤波器电路中的R、C互换位置即可得到高通滤波器,并且相应的截止频率也具备这种特性。

图13二阶HPF
二阶HPF传递函数:

通带增益:

3.2、二阶滤波器计算
当时,幅频特性曲线最平坦 成为Butterworth滤波器;当Q=1时,称为Chebyshev滤波器;当Q>0.707时后,特性曲线将出现峰值,Q值越大,峰值越高
LPF:假设待计算滤波器Q=0.7(读者可以根据实际情况取值,此处仅以0.7为例设计)f=35Hz、。
根据RC滤波器求解RC值:
电容值一般取1uF以下,此处以1uF为例计算。
则

求得R=4.549kΩ,实际取值R=4.3 kΩ。
根据Q值求解R1和R2,当f=f0时,

则:

解得:R1=25.06kΩ,R2=14.29kΩ
实际取值:R1=24kΩ,R2=15kΩ(实际电阻值是离散数据,选取相近阻值即可)。
HPF:由于同类型LPF和HPF具有对偶性,实际计算按照LPF计算,电路中替换RC位置即可。
假设待计算滤波器Q=0.7(读者可以根据实际情况取值,此处仅以0.7为例设计)、f0=15hz。
根据RC滤波器求解RC值:
电容值一般取1uF以下,此处以1uF为例计算。
则

求得R=10.615kΩ,实际取值R=10 kΩ。
根据Q值求解R1和R2,当f=f0时,

则:

解得:R1=58.479kΩ,R2=33.333kΩ
实际取值:R1=56kΩ,R2=33kΩ(实际电阻值是离散数据,选取相近阻值即可)。
同理可以计算出Q=1时
LPF:R1=R2=18.19kΩ,实际取值R1=R2=18kΩ
HPF:R1=R2=42.46 kΩ,R1=R2=43kΩ
同理可以计算出Q=2.5时
LPF:R1=14.784kΩ,R2=23.6548 kΩ,实际取值R1=15kΩ、R2=24kΩ
HPF:R1= 34.499 kΩ,R2=55.198 kΩ,实际取值R1=33 kΩ、R2=56kΩ
3.3、Matlab频谱相应仿真
取Q=0.1~3,步长取0.2,绘制滤波器的波特图,其结果如下图所示,matlab绘图程序详见附录。

图14带通滤波器不同Q值下的波特图
4、Multisim仿真
4.1、搭建仿真电路图

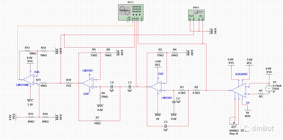
图15仿真电路图
4.2、仿真结果
4.2.1、Q=0.7时
波特图:

图16 Q=0.7时幅频特性图

图17 Q=0.7时相频特性图
各点波形输出:(注:紫色:LPF滤波后波形,蓝色:HPF滤波后波形,黄色:1.65V抬升后波形)

图18仿真波形图
4.2.2、Q=1时
仿真图:

图19仿真电路图
波特图:

图20 Q=1时幅频特性图

图21 Q=1时相频特性图
各点波形输出:(注:紫色:LPF滤波后波形,蓝色:HPF滤波后波形,黄色:1.65V抬升后波形)

图22仿真波形图
4.2.3、Q=2.5时
仿真图:

图23仿真图
波特图:(注意:此处F=50dB)

图24 Q=2.5幅频特性图

图25 Q=2.5时相频特性图
各点波形输出:((注:紫色:LPF滤波后波形,蓝色:HPF滤波后波形,黄色:1.65V抬升后波形)

图26仿真波形图
从上面Q值的对比可以发现:Q 因子的值越低,滤波器的带宽越宽,因此 Q 因子越高,滤波器越窄,“选择性”越强。由于有源带通滤波器(二阶系统)的品质因数与滤波器响应在其中心谐振频率(fr )附近的“锐度”有关,因此它也可以被认为是“阻尼系数”。因为滤波器的阻尼越大,其响应越平坦,同样,滤波器的阻尼越小,其响应越敏锐。
5、硬件设计
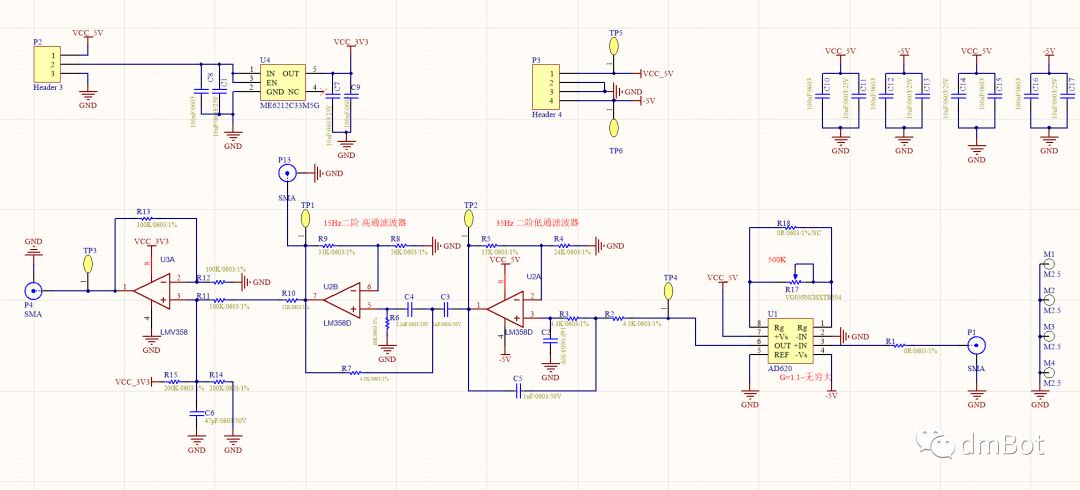
此处使用Atium Designer软件设计原理图和PCB,该部分硬件源文件均开源,可以直接下载附件。
5.1、原理图设计:
由于LM358D不是轨到轨运放,用于1.65偏置电路时无法提供0~3.3V的动态范围,抬升电路部分先择LMV358。此处应当注意两款芯片的电压范围不同。从理论计算可知,修改输入端RC可以改变滤波器的截止频率,修改反馈端电阻会影响滤波器品质因数Q。该部分电路结构相同,仅需修改电路中电阻、电容参数,便可以实现不同的带通效果,另外修改高通和低通的截止频率还可以实现带阻。读者可以直接根据生产文件,打样、测试,在实际的测试中探索其中的奥妙。

图27硬件原理图
5.2、PCB设计:
PCB部分根据实际生产的需求制作了两种拼版文件:V-cut和邮票孔,此部分可以直接使用,读者也可以实际动手操作一遍,此处使用到高级粘贴功能,具体操作此处不再赘述没有兴趣的读者可以自行了解,另外在做V-cut拼版时需要注意各家板厂V-cut使用钻头的直径,实际拼板中需要根据V-cut钻头的直径预留两个相邻板间的间距,此处按照默认0.4mm设计。
5.2.1、3D效果

图28PCBA渲染图
5.2.2、邮票孔拼版效果图:

图29邮票孔拼版图
5.2.3、V-cut拼版效果图

图30V-Cut拼版图
5.3、实际测试
前一级AD620放大和滤波运放LM358耐压范围较高,测试时可以使用5V正负电源供电,后一级LMV358默认不与正5V电源相连,读者可以将P2与正5V相连,如果使用大于正负5V的电源供电,此处可以使用另一路5V电源单独供电。

图31实物图
5.3.1、测试结果
示波器中蓝色为原始输入信号,第一级放大倍数G=20,黄色为滤波并偏置1.65V的信号。注意观察两个通道的刻度不同。
f=12Hz时:

图32 f=12Hz时的波形对比
f=20Hz时

图33 f=20Hz时的波形对比
f=60Hz时:

图34 f=60Hz时波形对比图
注:此部分测试结果可以参见附件视频。
附录
Matlab 绘制bode图代码
%有源二阶模拟带通滤波器%LPF 传递函数计算f0=35Hz C = 1uF,R = R=4.549kΩ g1=k3/(s2+k1*s1+k2)c1 =1e-6;r1 =4549;%HPF 传递函数计算f0=15Hz C = 1uF,R = R=4.549kΩ g2=k6*s2/(s2+k4*s1+k5)c2 =1e-6;r2 =10615;for q=0.1:0.2:3%LPFAvp1 = 3-(1/q);%R1 = 2*r1*Avp1/(Avp1-1);%R2 = 2*r1*Avp1;k1 = (3-Avp1)/(c1*r1);k2 = 1/(c1*c1*r1*r1);k3 = Avp1/(c1*c1*r1*r1);num1=[k3]; %传递函数分子den1=[1 k1 k2]; %传递函数分母式为:s2+k1s+k2G1=tf(num1,den1);%HPFAvp2 = 3-(1/q);%R1 = 2*r2*Avp2/(Avp2-1);%R2 = 2*r2*Avp2;k4 = (3-Avp2)/(c2*r2);k5 = 1/(c2*c2*r2*r2);k6 = Avp2;num2=[k60 0]; %传递函数分子,此处为s2需要特别注意den2=[1 k4 k5]; %传递函数分母格,式为:s2+k4s+k5G2=tf(num2,den2);p=bodeoptions;p.FreqUnits='Hz';p.Grid= 'on';[num,den] = series(num1,den1,num2,den2); %计算串联传递函数,串联传递函数需要相乘printsys(num,den) %显示串联后的总传递函数hold on;bode(num,den,p); %绘制波特图% hold on;% bode(G1,p);% hold on;% bode(G2,p);Endlegend('0.1','0.3','0.5','0.7','0.9','1.1','1.3','1.5','1.7','1.9','2.1','2.3','2.5','2.7','2.9');title('有源二阶模拟带通滤波器相频特性'); %标题
发布者:全栈程序员-站长,转载请注明出处:https://javaforall.net/133820.html原文链接:https://javaforall.net
