大家好,又见面了,我是你们的朋友全栈君。
关注Java后端技术栈“
回复“面试”获取最新资料
我们在使用线程池的时候,会有两个疑问点:
-
线程池的线程数量设置过多会导致线程竞争激烈
-
如果线程数量设置过少的话,还会导致系统无法充分利用计算机资源
那么如何设置才不会影响系统性能呢?
其实线程池的设置是有方法的,不是凭借简单的估算来决定的。今天我们就来看看究竟有哪些计算方法可以复用,线程池中各个参数之间又存在怎样的关系呢? 本文咱们来慢慢聊。
线程池原理
开始优化之前,我们先来看看线程池的实现原理,有助于你更好地理解后面的内容。
在 HotSpot VM 的线程模型中,Java 线程被一对一映射为内核线程。Java 在使用线程执行程序时,需要创建一个内核线程;当该 Java 线程被终止时,这个内核线程也会被回收。因此 Java 线程的创建与销毁将会消耗一定的计算机资源,从而增加系统的性能开销。
除此之外,大量创建线程同样会给系统带来性能问题,因为内存和 CPU 资源都将被线程抢占,如果处理不当,就会发生内存溢出、CPU 使用率超负荷等问题。
为了解决上述两类问题,Java 提供了线程池概念,对于频繁创建线程的业务场景,线程池可以创建固定的线程数量,并且在操作系统底层,轻量级进程将会把这些线程映射到内核。
线程池可以提高线程复用,又可以固定最大线程使用量,防止无限制地创建线程。当程序提交一个任务需要一个线程时,会去线程池中查找是否有空闲的线程,若有,则直接使用线程池中的线程工作,若没有,会去判断当前已创建的线程数量是否超过最大线程数量,如未超过,则创建新线程,如已超过,则进行排队等待或者直接抛出异常。
线程池框架 Executor
Java 最开始提供了 ThreadPool 实现了线程池,为了更好地实现用户级的线程调度,更有效地帮助开发人员进行多线程开发,Java 提供了一套 Executor 框架。
这个框架中包括了 ScheduledThreadPoolExecutor 和 ThreadPoolExecutor 两个核心线程池。前者是用来定时执行任务,后者是用来执行被提交的任务。鉴于这两个线程池的核心原理是一样的,下面我们就重点看看 ThreadPoolExecutor 类是如何实现线程池的。
Executors 实现了以下四种类型的 ThreadPoolExecutor:

Executors 利用工厂模式实现的四种线程池,我们在使用的时候需要结合生产环境下的实际场景。不过我不太推荐使用它们,因为选择使用 Executors 提供的工厂类,将会忽略很多线程池的参数设置,工厂类一旦选择设置默认参数,就很容易导致无法调优参数设置,从而产生性能问题或者资源浪费。
我建议你使用 ThreadPoolExecutor 自我定制一套线程池(阿里规范中也是建议不要使用Executors 创建线程池,建议使用ThreadPoolExecutor 来创建线程池)。
进入四种工厂类后,我们可以发现除了 newScheduledThreadPool 类,其它类均使用了 ThreadPoolExecutor 类进行实现,




你可以通过以下代码简单看下该方法
corePoolSize:线程池的核心线程数量maximumPoolSize:线程池的最大线程数keepAliveTime:当线程数大于核心线程数时,多余的空闲线程存活的最长时间unit:时间单位workQueue:任务队列,用来储存等待执行任务的队列threadFactory:线程工厂,用来创建线程,一般默认即可handler:拒绝策略,当提交的任务过多而不能及时处理时,我们可以定制策略来处理任务
我们还可以通过下面这张图来了解下线程池中各个参数的相互关系:

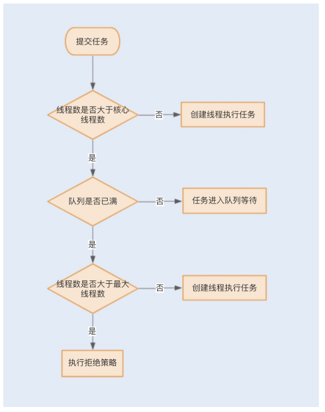
通过上图,我们发现线程池有两个线程数的设置,一个为核心线程数,一个为最大线程数。在创建完线程池之后,默认情况下,线程池中并没有任何线程,等到有任务来才创建线程去执行任务。
但有一种情况排除在外,就是调用 prestartAllCoreThreads() 或者 prestartCoreThread() 方法的话,可以提前创建等于核心线程数的线程数量,这种方式被称为预热,在抢购系统中就经常被用到。
当创建的线程数等于 corePoolSize 时,提交的任务会被加入到设置的阻塞队列中。当队列满了,会创建线程执行任务,直到线程池中的数量等于 maximumPoolSize。
当线程数量已经等于 maximumPoolSize 时, 新提交的任务无法加入到等待队列,也无法创建非核心线程直接执行,我们又没有为线程池设置拒绝策略,这时线程池就会抛出 RejectedExecutionException 异常,即线程池拒绝接受这个任务。
当线程池中创建的线程数量超过设置的 corePoolSize,在某些线程处理完任务后,如果等待 keepAliveTime 时间后仍然没有新的任务分配给它,那么这个线程将会被回收。线程池回收线程时,会对所谓的“核心线程”和“非核心线程”一视同仁,直到线程池中线程的数量等于设置的 corePoolSize 参数,回收过程才会停止。
即使是 corePoolSize 线程,在一些非核心业务的线程池中,如果长时间地占用线程数量,也可能会影响到核心业务的线程池,这个时候就需要把没有分配任务的线程回收掉。
我们可以通过 allowCoreThreadTimeOut 设置项要求线程池:将包括“核心线程”在内的,没有任务分配的所有线程,在等待 keepAliveTime 时间后全部回收掉。
我们可以通过下面这张图来了解下线程池的线程分配流程:

计算线程数量
了解完线程池的实现原理和框架,我们就可以动手实践优化线程池的设置了。
我们知道,环境具有多变性,设置一个绝对精准的线程数其实是不大可能的,但我们可以通过一些实际操作因素来计算出一个合理的线程数,避免由于线程池设置不合理而导致的性能问题。下面我们就来看看具体的计算方法。
一般多线程执行的任务类型可以分为 CPU 密集型和 I/O 密集型,根据不同的任务类型,我们计算线程数的方法也不一样。
CPU 密集型任务
这种任务消耗的主要是 CPU 资源,可以将线程数设置为 N(CPU 核心数)+1,比 CPU 核心数多出来的一个线程是为了防止线程偶发的缺页中断,或者其它原因导致的任务暂停而带来的影响。一旦任务暂停,CPU 就会处于空闲状态,而在这种情况下多出来的一个线程就可以充分利用 CPU 的空闲时间。
下面我们用一个例子来验证下这个方法的可行性,通过观察 CPU 密集型任务在不同线程数下的性能情况就可以得出结果,你可以点击Github下载到本地运行测试:
public class CPUTypeTest implements Runnable {
// 整体执行时间,包括在队列中等待的时间
List<Long> wholeTimeList;
// 真正执行时间
List<Long> runTimeList;
private long initStartTime = 0;
/**
* 构造函数
* @param runTimeList
* @param wholeTimeList
*/
public CPUTypeTest(List<Long> runTimeList, List<Long> wholeTimeList) {
initStartTime = System.currentTimeMillis();
this.runTimeList = runTimeList;
this.wholeTimeList = wholeTimeList;
}
/**
* 判断素数
* @param number
* @return
*/
public boolean isPrime(final int number) {
if (number <= 1)
return false;
for (int i = 2; i <= Math.sqrt(number); i++) {
if (number % i == 0)
return false;
}
return true;
}
/**
* 計算素数
* @param number
* @return
*/
public int countPrimes(final int lower, final int upper) {
int total = 0;
for (int i = lower; i <= upper; i++) {
if (isPrime(i))
total++;
}
return total;
}
public void run() {
long start = System.currentTimeMillis();
countPrimes(1, 1000000);
long end = System.currentTimeMillis();
long wholeTime = end - initStartTime;
long runTime = end - start;
wholeTimeList.add(wholeTime);
runTimeList.add(runTime);
System.out.println(" 单个线程花费时间:" + (end - start));
}
}
测试代码在 4 核 intel i5 CPU 机器上的运行时间变化如下:

综上可知:当线程数量太小,同一时间大量请求将被阻塞在线程队列中排队等待执行线程,此时 CPU 没有得到充分利用;当线程数量太大,被创建的执行线程同时在争取 CPU 资源,又会导致大量的上下文切换,从而增加线程的执行时间,影响了整体执行效率。通过测试可知,4~6 个线程数是最合适的。
I/O 密集型任务
这种任务应用起来,系统会用大部分的时间来处理 I/O 交互,而线程在处理 I/O 的时间段内不会占用 CPU 来处理,这时就可以将 CPU 交出给其它线程使用。因此在 I/O 密集型任务的应用中,我们可以多配置一些线程,具体的计算方法是 2N。
这里我们还是通过一个例子来验证下这个公式是否可以标准化:
public class IOTypeTest implements Runnable {
// 整体执行时间,包括在队列中等待的时间
Vector<Long> wholeTimeList;
// 真正执行时间
Vector<Long> runTimeList;
private long initStartTime = 0;
/**
* 构造函数
* @param runTimeList
* @param wholeTimeList
*/
public IOTypeTest(Vector<Long> runTimeList, Vector<Long> wholeTimeList) {
initStartTime = System.currentTimeMillis();
this.runTimeList = runTimeList;
this.wholeTimeList = wholeTimeList;
}
/**
*IO 操作
* @param number
* @return
* @throws IOException
*/
public void readAndWrite() throws IOException {
File sourceFile = new File("D:/test.txt");
// 创建输入流
BufferedReader input = new BufferedReader(new FileReader(sourceFile));
// 读取源文件, 写入到新的文件
String line = null;
while((line = input.readLine()) != null){
//System.out.println(line);
}
// 关闭输入输出流
input.close();
}
public void run() {
long start = System.currentTimeMillis();
try {
readAndWrite();
} catch (IOException e) {
// TODO Auto-generated catch block
e.printStackTrace();
}
long end = System.currentTimeMillis();
long wholeTime = end - initStartTime;
long runTime = end - start;
wholeTimeList.add(wholeTime);
runTimeList.add(runTime);
System.out.println(" 单个线程花费时间:" + (end - start));
}
}
备注:由于测试代码读取 2MB 大小的文件,涉及到大内存,所以在运行之前,我们需要调整 JVM 的堆内存空间:-Xms4g -Xmx4g,避免发生频繁的 FullGC,影响测试结果。

通过测试结果,我们可以看到每个线程所花费的时间。当线程数量在 8 时,线程平均执行时间是最佳的,这个线程数量和我们的计算公式所得的结果就差不多。
看完以上两种情况下的线程计算方法,你可能还想说,在平常的应用场景中,我们常常遇不到这两种极端情况,那么碰上一些常规的业务操作,比如,通过一个线程池实现向用户定时推送消息的业务,我们又该如何设置线程池的数量呢?
此时我们可以参考以下公式来计算线程数:

WT:线程等待时间
ST:线程时间运行时间
我们可以通过 JDK 自带的工具 VisualVM 来查看 WT/ST 比例,以下例子是基于运行纯 CPU 运算的例子,我们可以看到:
WT(线程等待时间)= 36788ms [线程运行总时间] - 36788ms[ST(线程时间运行时间)]= 0
线程数 =N(CPU 核数)*(1+ 0 [WT(线程等待时间)]/36788ms[ST(线程时间运行时间)])= N(CPU 核数)
这跟我们之前通过 CPU 密集型的计算公式 N+1 所得出的结果差不多。

综合来看,我们可以根据自己的业务场景,从“N+1”和“2N”两个公式中选出一个适合的,计算出一个大概的线程数量,之后通过实际压测,逐渐往“增大线程数量”和“减小线程数量”这两个方向调整,然后观察整体的处理时间变化,最终确定一个具体的线程数量。
总结
本文我们主要学习了线程池的实现原理,Java 线程的创建和消耗会给系统带来性能开销,因此 Java 提供了线程池来复用线程,提高程序的并发效率。
Java 通过用户线程与内核线程结合的 1:1 线程模型来实现,Java 将线程的调度和管理设置在了用户态,提供了一套 Executor 框架来帮助开发人员提高效率。Executor 框架不仅包括了线程池的管理,还提供了线程工厂、队列以及拒绝策略等,可以说 Executor 框架为并发编程提供了一个完善的架构体系。
在不同的业务场景以及不同配置的部署机器中,线程池的线程数量设置是不一样的。
其设置不宜过大,也不宜过小,要根据具体情况,计算出一个大概的数值,再通过实际的性能测试,计算出一个合理的线程数量。
我们要提高线程池的处理能力,一定要先保证一个合理的线程数量,也就是保证 CPU 处理线程的最大化。在此前提下,我们再增大线程池队列,通过队列将来不及处理的线程缓存起来。在设置缓存队列时,我们要尽量使用一个有界队列,以防因队列过大而导致的内存溢出问题。
发布者:全栈程序员-站长,转载请注明出处:https://javaforall.net/143896.html原文链接:https://javaforall.net
