大家好,又见面了,我是你们的朋友全栈君。
MOS管
MOS管的英文全称叫MOSFET(Metal Oxide Semiconductor Field Effect Transistor),即金属氧化物半导体型场效应管,属于场效应晶体管中的绝缘栅型。MOS管是场效应管的一种。在一般电子电路中,MOS管通常被用于放大电路或开关电路。
MOS管分耗尽型和增强型的,区别在于耗尽型是常闭,加电压时截止,而增强型是常开,加电压时导通。
日常我们看到的NMOS、PMOS多为增强型MOS管;其中,PMOS可以很方便地用作高端驱动。不过PMOS由于存在导通电阻大、价格贵、替换种类少等问题,在高端驱动中,通常还是使用NMOS替代,这也是市面上无论是应用还是产品种类,增强型NMOS管最为常见的重要原因,尤其在开关电源和马达驱动的应用中,一般都用NMOS管。(不用耗尽型是因为当设备开机时可能会误触发MOS管,导致整机失效;不易被控制,使得其应用极少。)
MOS管为压控元件,你只要加到它的压控元件所需电压就能使它导通,它的导通就像三极管在饱和状态一样,导通结的压降最小.这就是常说的精典是开关作用.去掉这个控制电压经就截止。
场效应管栅极G、漏级D、源级S对应三极管基极B,集电极C,发射极E;

MOS管的判定
三个管脚:
G极(gate)—栅极,不用说比较好认
S极(source)—源极,不论是P沟道还是N沟道,两根线相交的就是
D极(drain)—漏极,不论是P沟道还是N沟道,是单独引线的那边
N沟道与P沟道:
箭头指向G极的是N沟道
箭头背向G极的是P沟道
寄生二极管方向:
不论N沟道还是P沟道MOS管,中间衬底箭头方向和寄生二极管的箭头方向总是一致的:要么都由S指向D,要么都有D指向S


工作原理
以N沟道增强型MOS管为例
1、如下图所示:将两端N型半导体通过金属引出,在接上电流,可以发现整个回路不导通,因为在回路中有两个反向相反的PN结。

2、为了让其导通,在P型半导体区加上一层很薄的二氧化硅绝缘层,在绝缘层上再加一片金属板形成栅极,如下图所示:

3、把栅极也接上电,这样栅极就有电场,就能把P区的电子吸引过来,把空穴排斥走,电压越大,吸引过来的电子数量就越多。
4、如下图所示,当自由电子吸引的足够多时,栅源极之间的电压UGS达到了开启电压UGS(th),就形成了N沟道,所谓N沟道就是由电子形成的沟道,这样就实现在栅极施加电压之后,MOS就导通的原理。没有电压,MOS管就截止了。

MOS管的三种工作状态
1、当VGS<VGS(TH)时,MOS管处于截止状态;
2、当VGS>VGS(TH)、VDS<VGS-VGS(TH)时,MOS管导通,且处在线性区,此时可以等效为线性电阻。
3、当VGS>VGS(TH)、VDS>VGS-VGS(TH)时,MOS管导通,且处在饱和区,此时可以等效为电压控制的电流源。
只要MOS管导通,且V_GS>V_DS,则MOS管一定处在饱和区。

MOSFET主要参数
关断电压VP 、极限参数、最大漏级电流Idm 、最大功耗Pdm 。
MOS管主要参数:
1、开启电压VGS(TH)(增强型MOS管的参数)
开启电压(又称阈值电压):使得源极S和漏极D之间开始形成导电沟道所需的栅极电压;
标准的N沟道MOS管,VGS(TH)约为3~6V;
通过工艺上的改进,可以使MOS管的VGS(TH)值降到2~3V。
2、夹断电压VGS(off)(是结型场效应管和耗尽型MOS管的参数)
与VGS(TH)相类似,VGS(off)是在UDS为常量情况下iD为规定的微小电流(如5μA)时的UGS。
3、最大漏极电流IDM:
IDM是管子正常工作时漏极电流的上限值。
4、击穿电压:
管子进入恒流区后,使iDS骤然增大的UDS称为漏-源击穿电压U(BR)DS,UDS超过此值会使管子损坏。
对结型场效应管,使栅极与沟道间PN结反向击穿的UGS为栅-源击穿电压U(BR)GS;
对绝缘栅型场效应管,使绝缘层击穿的UGS为栅-源击穿电压U(BR)GS。
5、最大耗散功率PDM:
PDM决定于管子允许的温升。PDM确定后,便可在管子的输出特性上画出临界最大功耗线;再根据IDM和U(BR)DS,便可得到管子的安全工作区。
对于MOS管,栅一衬之间的电容容量很小,只要有少量的感应电荷就可产生很高的电压。而由于RGS(DC)很大,感应电荷难于释放,以至于感应电荷所产生的高压会使很薄的绝缘层击穿,造成管子的损坏。因此,无论是在存放还是在工作电路中,都应为栅-源之间提供直流通路,避免栅极悬空;同时在焊接时,要将电烙铁良好接地。
6、直流输入电阻RGS
即在栅源极之间加的电压与栅极电流之比
这一特性有时以流过栅极的栅流表示
MOS管的RGS可以很容易地超过10^10Ω。
7、低频跨导gm
在VDS为某一固定数值的条件下 ,漏极电流的微变量和引起这个变化的栅源电压微变量之比称为跨导
gm反映了栅源电压对漏极电流的控制能力
是表征MOS管放大能力的一个重要参数
一般在十分之几至几mA/V的范围内
8、导通电阻RON
导通电阻RON说明了VDS对ID的影响 ,是漏极特性某一点切线的斜率的倒数
在饱和区,ID几乎不随VDS改变,RON的数值很大 ,一般在几十千欧到几百千欧之间
由于在数字电路中 ,MOS管导通时经常工作在VDS=0的状态下,所以这时的导通电阻RON可用原点的RON来近似
对一般的MOS管而言,RON的数值在几百欧以内
9、极间电容
三个电极之间都存在着极间电容:栅源电容CGS 、栅漏电容CGD和漏源电容CDS
CGS和CGD约为1~3pF
CDS约在0.1~1pF之间
10、低频噪声系数NF
噪声是由管子内部载流子运动的不规则性所引起的
由于它的存在,就使一个放大器即便在没有信号输人时,在输 出端也出现不规则的电压或电流变化
噪声性能的大小通常用噪声系数NF来表示,它的单位为分贝(dB)
这个数值越小,代表管子所产生的噪声越小
低频噪声系数是在低频范围内测出的噪声系数
场效应管的噪声系数约为几个分贝,它比双极性三极管的要小
MOS的特点
两个特性:
(1) 因为有绝缘层,所以MOS管栅极输入电阻很大,可以达到上亿欧姆,所以说它的输入几乎不取电流
(2)栅极容易被静电击穿,因为输入电阻大,感应电荷很难释放,产生的感应电荷容易把很薄的栅层击穿。然后形成栅极与源极之间的电流
MOS管的作用
开关作用:
一般认为MOSFET(MOS管)是电压驱动的,不需要驱动电流。然而,在MOS管的G极和S极之间有结电容存在,这个电容会让驱动MOS变的不那么简单。
下图的3个电容为MOS管的结电容,电感为电路走线的寄生电感:

1、设计需要注意的地方:
如果不考虑纹波、EMI和冲击电流等要求的话,MOS管开关速度越快越好。 因为开关时间越短,开关损耗越小,而在开关电源中开关损耗占总损耗的很大一部分,因此MOS管驱动电路的好坏直接决定了电源的效率。
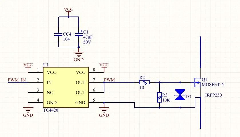
怎么做到MOS管的快速开启和关闭呢?对于一个MOS管,如果把GS之间的电压从0拉到管子的开启电压所用的时间越短,那么MOS管开启的速度就会越快。与此类似,如果把MOS管的GS电压从开启电压降到0V的时间越短,那么MOS管关断的速度也就越快。由此我们可以知道,如果想在更短的时间内把GS电压拉高或者拉低,就要给MOS管栅极更大的瞬间驱动电流。常用的PWM芯片输出直接驱动MOS或者用三极管放大后再驱动MOS的方法,其实在瞬间驱动电流这块是有很大缺陷的。比较好的方法是使用专用的MOSFET驱动芯片如TC4420来驱动MOS管,这类的芯片一般有很大的瞬间输出电流,而且还兼容TTL电平输入,MOSFET驱动芯片的内部结构如下:

因为驱动线路走线会有寄生电感,而寄生电感和MOS管的结电容会组成一个LC振荡电路,如果直接把驱动芯片的输出端接到MOS管栅极的话,在PWM波的上升下降沿会产生很大的震荡,导致MOS管急剧发热甚至爆炸,一般的解决方法是在栅极串联10欧左右的电阻(具体可以参考电阻作用章节),降低LC振荡电路的Q值,使震荡迅速衰减掉。
因为MOS管栅极高输入阻抗的特性,一点点静电或者干扰都可能导致MOS管误导通,所以建议在MOS管G极和S极之间并联一个10K的电阻以降低输入阻抗。
如果担心附近功率线路上的干扰耦合过来产生瞬间高压击穿MOS管的话,可以在GS之间再并联一个18V左右的TVS瞬态抑制二极管。TVS可以认为是一个反应速度很快的稳压管,其瞬间可以承受的功率高达几百至上千瓦,可以用来吸收瞬间的干扰脉冲。
综上,MOS管驱动电路参考:

2、布线设计

MOS管驱动线路的环路面积要尽可能小,否则可能会引入外来的电磁干扰。
驱动芯片的旁路电容要尽量靠近驱动芯片的VCC和GND引脚,否则走线的电感会很大程度上影响芯片的瞬间输出电流。
3、开关时MOS管驱动波形
常见的故障波形:

如果出现了这样圆不溜秋的波形就等着核爆吧。有很大一部分时间管子都工作在线性区,损耗极其巨大。
一般这种情况是布线太长电感太大,栅极电阻都救不了你,只能重新画板子。
高频振铃严重的毁容方波:

在上升下降沿震荡严重,这种情况管子一般瞬间死掉,跟上一个情况差不多,进线性区。
原因也类似,主要是布线的问题。又胖又圆的肥猪波。
上升下降沿极其缓慢,这是因为阻抗不匹配导致的。
芯片驱动能力太差或者栅极电阻太大。
果断换大电流的驱动芯片,栅极电阻往小调调就OK了。
打肿脸充正弦的生于方波他们家的三角波:

驱动电路阻抗超大发了,此乃管子必杀波,解决方法同上。
大众脸型,人见人爱的方波:

高低电平分明,电平这时候可以叫电平了,因为它平。边沿陡峭,开关速度快,损耗很小,略有震荡,可以接受,管子进不了线性区,强迫症的话可以适当调大栅极电阻。
方方正正的帅哥波,无振铃无尖峰无线性损耗的三无产品,这就是最完美的波形了。
放大作用:
MOS管通过栅源之间的电压VGS来控制漏极电流iD,因此,它和晶体管一样可以实现对能量的控制,构成放大电路。由于栅源之间的电阻可达107~1012Ω,所以常作为高输入阻抗放大电路。
下面以N沟道增强型MOS管的共源放大电路为例进行分析:

这个一个分压式偏置电路
分析:
可以通过公式运算求得静态工作点和放大倍速Au
1、静态时,由于栅极电流为0,所以电阻R3上的电流为0,所以栅极电压和源极电压分别为
UGQ=[R6/(R5+R6)]·VDD
USQ=IDQ·RS
得到栅源电压为
UGS=UGQ-USQ=[R6/(R5+R6)]·VDD-IDQ·RS
联立公式
IDQ=IDO(UGS/UGS(th)-1)2(IDO是uGS=2UGS(th)时的iD)
可以得到UGS、IDQ
再利用公式
UDSQ=VDD-IDQ(RD+RS)
可以算得UDSQ(至此算得此电路的静态工作状态)
2、对于放大倍速与输入电阻、输出电阻则要放到交流等效模型中进行计算
可以参考下图基本共源放大电路简化的交流等效电流


在小信号的作用下可以近似为

得到
AU=UO/UI=-gmRD
RI=∞
RO=RD
思考:相比于三极管的分压偏置电路,MOS管的分压偏置电路多了一个电阻Rg3,为什么要增加这个电阻呢?
在画交流等效模型求解输入电阻的时候,如果没有电阻Rg3,那么这个电路的输入电阻是Rg1与Rg2的并联,如果增加Rg3的话,那么输入电阻就变成了(Rg1//Rg2)+Rg3,这样输入电阻的阻值就会变大,因此我们在设置Rg3的大小时,应该选的大一些(一般几兆Ω就OK),但是不要太大,电阻阻值取得太大产生的噪声就会很大,甚至淹没输入信号。
MOS管的应用
MOS管的电平转换电路

分四种情况:
1、当SDA1输出高电平时:MOS管Q1的Vgs = 0,MOS管关闭,SDA2被电阻R3上拉到5V。
2、当SDA1输出低电平时:MOS管Q1的Vgs = 3.3V,大于导通电压,MOS管导通,SDA2通过MOS管被拉到低电平。
3、当SDA2输出高电平时:MOS管Q1的Vgs不变,MOS维持关闭状态,SDA1被电阻R2上拉到3.3V。
4、当SDA2输出低电平时:MOS管不导通,**但是它有体二极管!**MOS管里的体二极管把SDA1拉低到低电平,此时Vgs约等于3.3V,MOS管导通,进一步拉低了SDA1的电压。
注:低电平指等于或接近0V。高电平指等于或接近电源电压。所以3.3V电压域的器件,其高电平为等于或接近3.3V;5V电压域的器件,其高电平为等于或接近5V。
电机驱动H桥电路
H桥电路如果去掉上下电源与底线,电路结构与英文字母“H”相似。在电路两边上下各自放置了四个由功率晶体管组成的“电子开关”,负载(通常是功率器件:比如电机)横亘在左右电子开关中间。左右两个组开关被称为两个半桥。

功率电子开关(Q1,Q2,Q3,Q4)通常使用双极性功率三极管,或者场效应(FET)晶体管。特殊高压场合使用绝缘栅双极性晶体管(IGBT)。四个并联的二极管(D1,D2,D3,D4)通常被称为钳位二极管(Catch Diode),通常使用肖特基二极管。很多功率MOS管内部也都集成有内部反向导通二极管。H-桥电路上下分别连接电源正负极。
四个功率开关可以通过驱动电路被控制打开(Open)或者闭合(Close)。本质上四个功率管的开关状态组合应该有24 = 16种,但只有其中几种不同的组合才能够真正安全用于负载供电控制。
桥电路可以控制很多负载,但通常情况下会使用脉宽调制(PWM)驱动波形来为直流电机、双极性步进电机等进行高效控制。
工作模式:
下面显示了组成桥电路四个功率开关的不同开关状态组合为负载所提供的不同驱动电源方式。
比如下图中: 左上右下(Q1,Q4)晶体管闭合,右上左下(Q3,Q4)晶体管断开,负载上施加有左正右负的电源电压(忽略了晶体管的导通电压)。电机正转。

下图是相反的情况,通过Q3、Q2的导通,Q1、Q4的断开,电机负载上施加了相反机型的电源电压。电机反转。

也有一些组合模式,是不向电机供电。比如当四个晶体开关都断开,此时电机负载相当于两端悬空。如果电机此时在运动,其转子的动能就会在摩擦力的作用下逐步消耗,电机慢慢停止。
下图所示的两种情况:H桥电路的上半部(或者下半部)的两个晶体管闭合,对应的另外两个晶体管断开。此时电机两端被桥电路实际上是短接在一起。电机两端电压为0。如果此时电机在运动,那么它转子的动能会通过所产生的反向电动势(EMF)在外部短路桥电路回路中形成制动电流,电机会快速制动。

也有一些组合是需要坚决避免的。比如下图所示的,当H-桥电路一边的上下两个晶体管同时导通(同时断开是允许的),电源就会通过这两个晶体管形成短路回路。所产生巨大的短路电流通常会毫不客气的将这两个晶体管给烧毁。

同边桥臂短路情况有时是控制信号不好(没有给足死区时间),有时是功率器件不够坚强(耐压不够被击穿)。但由于关系到H桥电路的生死,所以需要精细避免。
MOS管的测量
现在由于生产工艺的进步,出厂的筛选、检测都很严格,我们一般判断只要判断MOS管不漏电、不击穿短路、内部不断路、能放大就可以了,方法极为简单:采用万用表的R×10K挡;R×10K挡内部的电池一般是9V加1.5V达到10.5V这个电压一般判断PN结点反相漏电是够了,万用表的红表笔是负电位(接内部电池的负极),万用表的黑表笔是正电位(接内部电池的正极),如图所示。(电池要保证电压足够大于9V,用快没电的电池可能会测不出)
把红表笔接到MOS管的源极S;把黑表笔接到MOS管的漏极D,此时表针指示应该为无穷大,如下图所示。如果有欧姆指数,说明被测管有漏电现象,此管不能用。

保持上述状态;此时用一只100K~200K电阻连接于栅极和漏极,如下图所示;这时表针指示欧姆数应该越小越好,一般能指示到0欧姆,这时是正电荷通过100K电阻对MOS管的栅极充电,产生栅极电场,由于电场产生导致导电沟道致使漏极和源极导通,所以万用表指针偏转,偏转的角度大(欧姆指数小)证明放电性能好。

此时在上图的状态;再把连接的电阻移开,这时万用表的指针仍然应该是MOS管导通的指数不变,如下图所示。虽然电阻拿开,但是因为电阻对栅极所充的电荷并没有消失,栅极电场继续维持,内部导电沟道仍然保持,这就是绝缘栅型MOS管的特点。如果电阻拿开表针会慢慢的逐步的退回到高阻甚至退回到无穷大,要考虑该被测管栅极漏电。

这时用一根导线,连接被测管的栅极和源极,万用表的指针立即返回到无穷大,如上图所示。导线的连接使被测MOS管,栅极电荷释放,内部电场消失;导电沟道也消失,所以漏极和源极之间电阻又变成无穷大。

MOS管的更换
在修理电视机及各种电器设备时,遇到元器件损坏应该采用相同型号的元件进行更换。但是,有时相同的元件手边没有,就要采用其他型号的进行代换,这样就要考虑到各方面的性能、参数、外形尺寸等,例如电视的里面的行输出管,只要考虑耐压、电流、功率一般是可以进行代换的(行输出管外观尺寸几乎相同),而且功率往往大一些更好。
对于MOS管代换虽然也是这一原则,最好是原型号的最好,特别是不要追求功率要大一些,因为功率大;输入电容就大,换了后和激励电路就不匹配了,激励灌流电路的充电限流电阻的阻值的大小和MOS管的输入电容是有关系的,选用功率大的尽管容量大了,但输入电容也就大了,激励电路的配合就不好了,这反而会使MOS管的开、关性能变坏。所示代换不同型号的MOS管,要考虑到其输入电容这一参数。
例如有一款42寸液晶电视的背光高压板损坏,经过检查是内部的大功率MOS管损坏,因为无原型号的代换,就选用了一个,电压、电流、功率均不小于原来的MOS管替换,结果是背光管出现连续的闪烁(启动困难),最后还是换上原来一样型号的才解决问题。
检测到MOS管损坏后,更换时其周边的灌流电路的元件也必须全部更换,因为该MOS管的损坏也可能是灌流电路元件的欠佳引起MOS管损坏。即便是MOS管本身原因损坏,在MOS管击穿的瞬间,灌流电路元件也受到伤害,也应该更换。就像我们有很多高明的维修师傅在修理A3开关电源时;只要发现开关管击穿,就也把前面的2SC3807激励管一起更换一样道理(尽管2SC3807管,用万用表测量是好的)。
常见问题:
为什么OD(开漏)和OC(开集)输出必须加上拉电阻?
答:因为MOS管和三极管关闭时,D、C是高阻态,输出无确定电平,必须提供上拉电平,确定高电平时的输出电压。
CMOS与TTL电路的接口
在TTL工艺逻辑芯片中,目前仍在使用的仅存OC输出反向驱动器7406、OC输出同向驱动器7407芯片,因此在应用中还是有可能出现CMOS芯片驱动7406、7407或出现7406、7407驱动CMOS芯片的情况。
1、CMOS驱动7406、7407
**可以直接相接,**因为如下图所示,CMOS的最小输出高电平电压VOH大于TTL的最小输入低电平电压VIH、而且CMOS的输出低电平最大电压VOL小于TTL最大输入低电平电压VIL。
2、7406、7407驱动CMOS
此情景下,TTL的最小输出高电平电压VOH小于CMOS的最小输入低电平电压VIH、而TTL的输出低电平最大电压VOL小于CMOS最大输入低电平电压VIL。所以在相接时要接上拉电阻。 如下图所示:
且输出级NPN型三极管的最大耐压为30V,而CMOS电源电压VDD不超过18V,因此在7406、7407的输出端与CMOS负载门电源引脚VDD之间接上拉电阻RL后就能满足负载门输入电压的要求。

MOS管与三极管的区别
1、工作性质:三极管用电流控制,MOS管属于电压控制。
2、成本问题:三极管便宜,MOS管贵。
3、功耗问题:三极管损耗大,MOS管较小。
4、驱动能力:mos管常用来电源开关,以及大电流地方开关电路。
下面针对一些电路设计当中会呈现的情况,列出了几种MOS管和三级管的选择规律:
1、MOS管是电压控制元件,而三级管是电流控制元件。在只允许从信号源取较少电流的情况下,应选用MOS管;而在信号电压较低,又允许从信号源取较多电流的条件下,应选用三极管。
2、电力电子技术中提及的单极器件是指只靠一种载流子导电的器件,双极器件是指靠两种载流子导电的器件。MOS管是应用一种多数载流子导电,所以称之为单极型器件,而三极管是既有多数载流子,也应用少数载流子导电。被称之为双极型器件。
3、有些MOS管的源极和漏极可以互换运用,栅压也可正可负,灵活性比三极管好。
4、MOS管能在很小电流和很低电压的条件下工作,而且它的制造工艺可以很便当地把很多MOS管集成在一块硅片上,因此MOS管在大范围集成电路中得到了普遍的应用。
5、MOS管具有较高输入阻抗和低噪声等优点,因而也被普遍应用于各种电子设备中。特别用MOS管做整个电子设备的输入级,可以获得普通三极管很难抵达的性能。
如何区分MOS管和三极管
用万用表的二极管档(或1k~10k电阻档)测量,三极管的发射极和集电极都对基极单向导通,而发设计和集电极之间互不导通;利用这一点可以确定是否三极管以及类型(PNP管或NPN管);场效应管则比较复杂,增强型和耗尽型的特点都不一样,但是栅极对源极和漏极一定是不导通的,MOS管也一样,MOS管也是场效应管的一种,只是输入阻抗更高而已。
发布者:全栈程序员-站长,转载请注明出处:https://javaforall.net/151796.html原文链接:https://javaforall.net
