|
王兆洋
邮箱
|
在中美之间的科技竞争随着“关税战”进一步升温之际,中国首个启动IPO流程的大模型明星公司出现。
2025年4月15日,北京智谱华章科技股份有限公司(以下简称“智谱”)正式向中国证监会北京证监局提交上市辅导备案,辅导机构为中国国际金融股份有限公司()。
智谱不仅是国内“六小龙”为代表的大模型初创公司首个走向IPO的,在中美这一轮大模型浪潮里最主要的新公司中,此前的融资比拼更多还是在一级市场。在硅谷,OpenAI刚刚获得领投的400亿美元融资,估值飙升到惊人的3000亿美元,成为全球最大非上市企业之一。 而中国的一级市场,在大模型公司集体迅速冲高到200亿估值后,今天显然没有软银这样的角色。
智谱2019年成立,在ChatGPT诞生后,2021年完成A轮数亿元融资,之后在AI浪潮里估值迅速攀升。在诞生第6年,融资超过10轮,估值迅速超过200亿后,开启了IPO流程。
这也是智谱官方首次公开其股权结构。
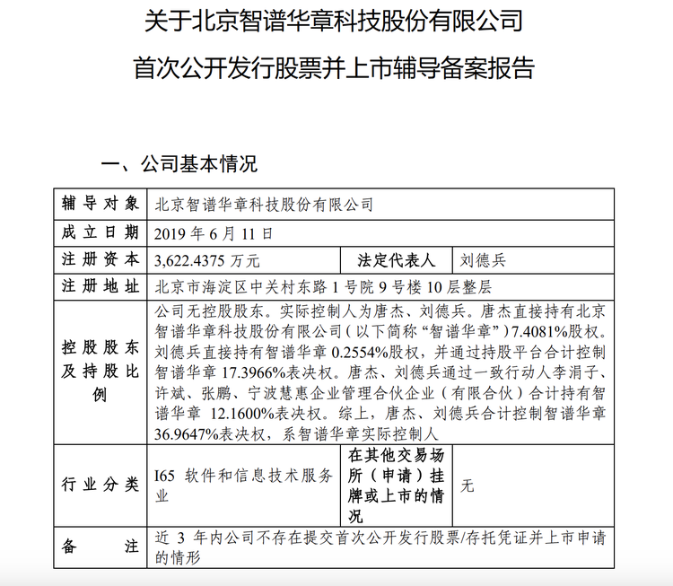
根据报告,公司无控股股东。实际控制人为唐杰、刘德兵。
“唐杰直接持有北京智谱华章科技股份有限公司(以下简称“智谱华章”)7.4081%股权。 刘德兵直接持有智谱华章 0.2554%股权,并通过持股平台合计控制智谱华章 17.3966%表决权。唐杰、刘德兵通过一致行动人。
李涓子、 许斌、张鹏、宁波慧惠企业管理合伙企业(有限合伙)合计持有智 谱华章 12.1600%表决权。综上,唐杰、刘德兵合计控制智谱华章 36.9647%表决权,系智谱华章实际控制人。”

智谱成立于2019年,脱胎于清华大学知识工程实验室(KEG),唐杰曾任清华大学计算机系教授,带领团队研发了国内首个万亿参数大模型“悟道2.0”,并于2023年推出对标GPT-4的多模态模型GLM-4,技术路线覆盖闭源与开源双轨模式。
刘德兵相对低调,但据了解,他在推动智谱商业化方面发挥重要作用。根据公开资料,他师从中国工程院高文院士,担任过清华数据科学研究院科技大数据研究中心副主任。
智谱是中国最早研究大模型的机构之一,2021 年,智谱提出自己的模型算法 GLM,同年训练了 MOE 架构的首个国产万亿模型悟道。据参与当时项目的研究员此前对硅星人讲述,这个模型从第一天决定训练,就选择了“手搓国产芯片算子”的路线。
公司早期以开源策略打开市场,推动开发者生态建设,之后开始大力推动商业化。2024年,其C端产品“智谱清言”上线,并接入三星Galaxy S25国行版,B端则通过MaaS平台与企业服务拓展商业化。硅星人此前从接近智谱的人士了解,智谱MaaS平台的API付费收入,在2025年春节后已经增长30%。
在融资过程中,智谱的融资能力堪称行业标杆。智谱的股东背景较为多元,包括高瓴资本、启明创投、君联资本等知名投资机构,以及、阿里、、小米在内的互联网公司。
2025年,在 浪潮席卷太平洋两岸的 AI界后,投资界重估大语言模型标的价值,“六小虎”的融资开始出现分野,在多家曾经估值同步前进的公司节奏放缓后,智谱融资节奏反而变得更密集,3月连续获得杭州、珠海、成都等三地国资的战略投资,融资金额达18亿元。
而智谱启动上市此前也已有迹可循。
3月28日,企查查App显示,智谱关联公司北京智谱华章科技有限公司发生工商变更,企业名称变更为北京智谱华章科技股份有限公司。同时,智谱主体类型由有限责任公司(外商投资、非独资)变更为股份有限公司(外商投资、未上市)。今天来看,这就是在为上市做准备和铺垫。
六个月的辅导期结束后,根据中国证监会的规定,将开始筹备和发行申报以及路演等环节,最终完成上市。据证券发行行业人士介绍,在辅导期结束后,一般需要半年以上时间完成正式上市。智谱最快估计在2026年完成上市。

智谱 AI GLM 教程点个“爱心”,再走吧
发布者:全栈程序员-站长,转载请注明出处:https://javaforall.net/266886.html原文链接:https://javaforall.net
