嗨,朋友你好,我是诗康妈咪,致力于探索如何把AI应用于普通人生活的方方面面。
全能战士豆包,马上又有新功能要上线了,就是豆包超能创意 2.0,打开豆包网页版,点击图像生成,进入到里面如果能看到「超能创意 2.0」海报则命中灰度测试。
超能创意 2.0 就像一个装备了“秘密武器”的智能创作助手,这次的升级非常扎实:
接下来,我来展示一下我的测试用例,带大家直观感受下它的升级和变化。
想“复刻”一张我们喜欢的图片,再加点自己的小改动?比如,我想把参考图中的玫瑰花变成康乃馨,但风格和尺寸都保持不变。
它真的就变成了康乃馨,甚至花朵的位置都与参考图保持一致,模仿能力很到位。
我想用梵高《星空》的风格,画一幅完全不同的画。豆包能精准理解我的需求,因为它内置了特别丰富的艺术家风格知识。
这个功能豆包以前就有,但现在做得更好,我们表达需求也更简单了。
我自己很喜欢原图,之前用1.0版本,调整了好几次,都不理想,2.0用反推的提示词,效果就很好,当然不是一步到位,要不断让它调整,步步逼近。
例如这样说:
可以看出,超能创意2.0 生成的图片与原图更加接近。
图7,图8,鼻子都是樱桃,可以直接让它改图。
我本来让它生成的白底图片,它这个指令没有很好的遵从,其实可以继续要求,让它重新生成白底的。我测试了一下它的抠图功能,也很好用。
1.0版本一次最多生成20张图,现在2.0一次能生成36张,效率大大提升!
我先让它批量生成了一些图片,然后再测试批量修改的功能,例如批量加文字:
然后再批量抠图:
妥妥地实现了用嘴改图,太方便了。
我想用它做一下这篇文章的封面,但我脑子里其实并没有成型的画面,于是我就把这个任务交给了豆包。
它的第一版,字放的位置我也不满意,接着让它修改。
看到中间这个大脑袋,想着说换成豆包的Logo吧,但它似乎自己找不到豆包的Logo,给我换成了这样的一个图,我倒是觉得也不错。
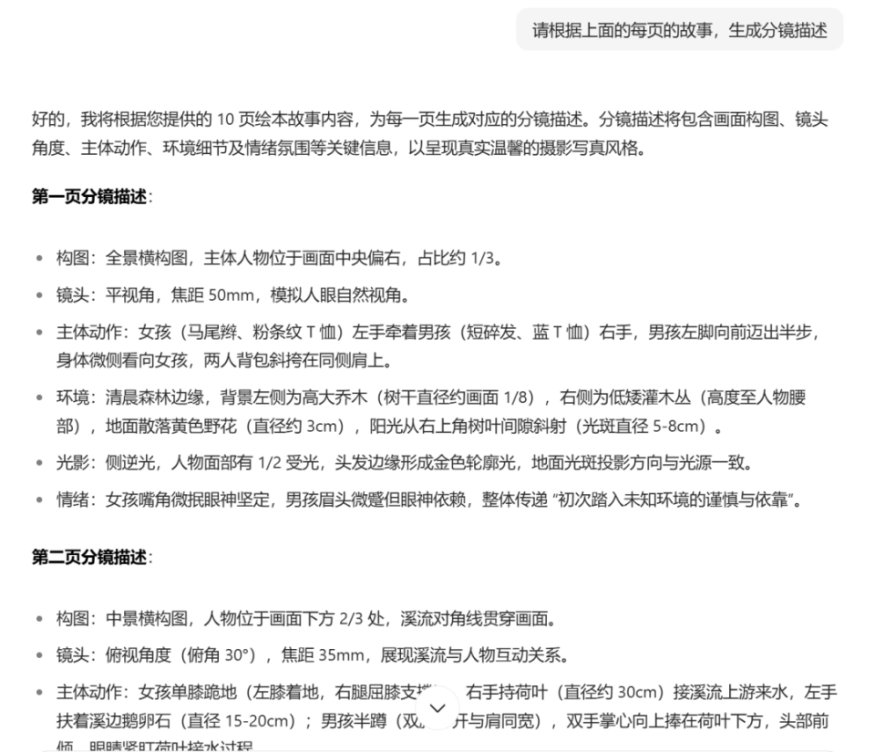
我把我家俩娃的照片上传,让它创作一个姐弟俩相亲相爱的绘本故事。(为什么创作这个,我想二胎老母亲都懂,二胎家庭的暑假有多热闹,俩娃有多闹腾,劝架有多烦人,也只能在虚拟世界里满足一下愿望了。)
创作的故事,我还挺喜欢,哈哈,于是我突发奇想,那就把图片变成视频吧。我先让豆包设计了分镜描述:
豆包 大模型 教程
然后直接拿那个分镜描述做提示词,点开图片,直接生成视频,太方便了。我把其中我喜欢的画面生成了视频简单的剪辑配乐,可以看到人物一致性的保持真的很好啊,连穿着鞋子的细节都很到位。
可以上传多张图片,互相融合,激发创意。
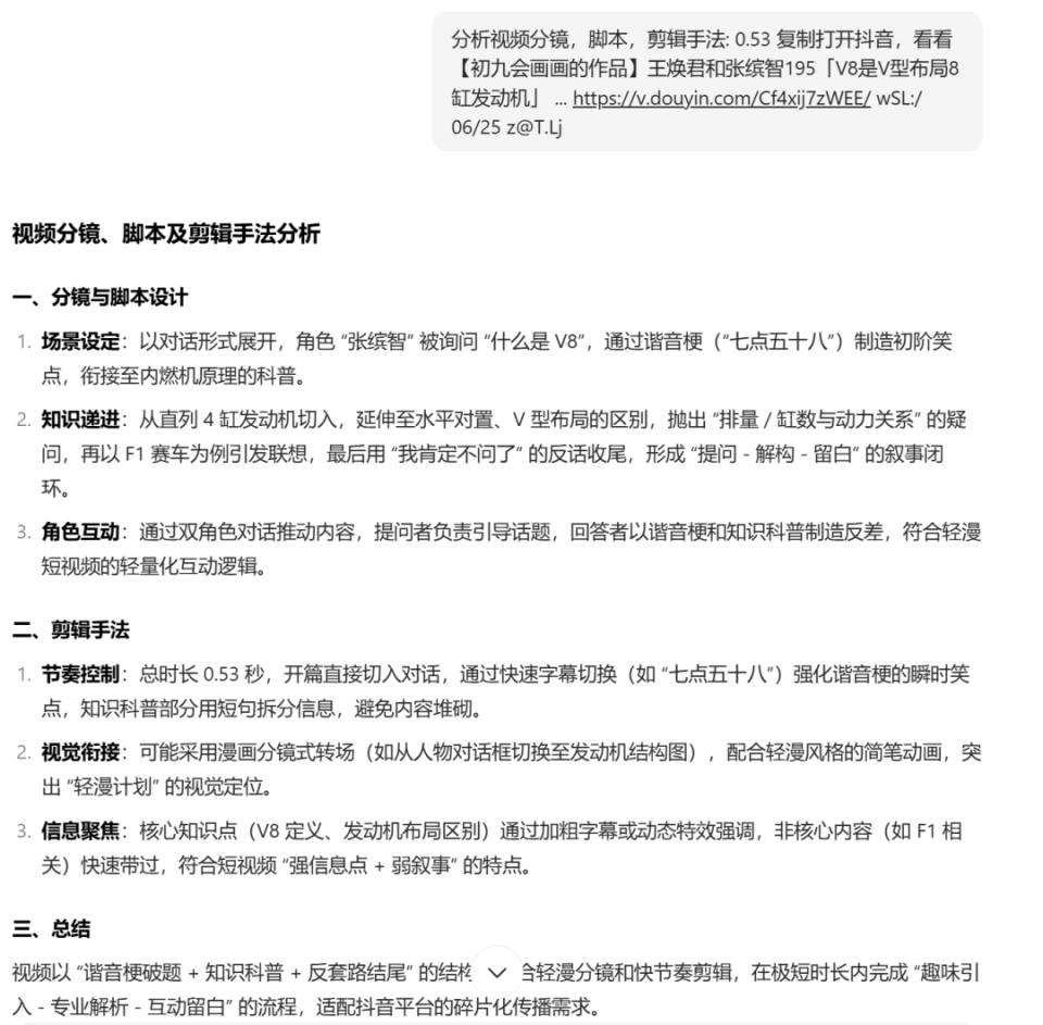
豆包即将还上线一个功能,就是视频总结功能,这个可太让人喜欢了。它也直接“干掉”了之前很多人用Coze搭建的工作流。所以说,真的是干不过大厂啊,很多功能,之前大家要用复杂的方式来实现,大厂一出手,很快就把之前的功能替代了。
这个功能的用法就是在豆包app发送「抖音」「Bilibili」「小红书」等视频平台链接或上传本地视频,豆包就能帮你总结视频内容,高效get视频要点!除了总结,你还可以让豆包帮你分析视频分镜、脚本、剪辑手法、整理逐字稿。
这是我发的一个视频,确实一字不落的把我说的话给提取出来了。太强了!
体验了一圈豆包的这些新功能,我最大的感触是,AI真的不再是程序员和技术大牛的专属玩具了。它正以一种我们能听懂、能上手的方式,走进我们每个人的生活。
过去,我们脑海里冒出一个绝妙的点子,可能会因为自己不会画画、不会设计、不会剪辑而不了了之。但现在,像豆包这样的AI工具,正在一步步拆掉这些“技能门槛”。它就像一个不知疲倦、还特别有耐心的创意伙伴,我们只需要动动嘴,描述我们的想法——哪怕只是一个模糊的念头,它就能帮你把它变成现实。
当然,AI变得再强大,也只是一个“超级工具”。真正赋予作品温度和意义的,仍然是我们自己的生活体验、情感和独特的视角,就像我想为孩子们创作一个相亲相爱的故事一样。技术负责实现,而我们,负责梦想。 这或许就是AI时代,我们普通人能拥有的,最棒的“超能力”。
发布者:全栈程序员-站长,转载请注明出处:https://javaforall.net/268447.html原文链接:https://javaforall.net
